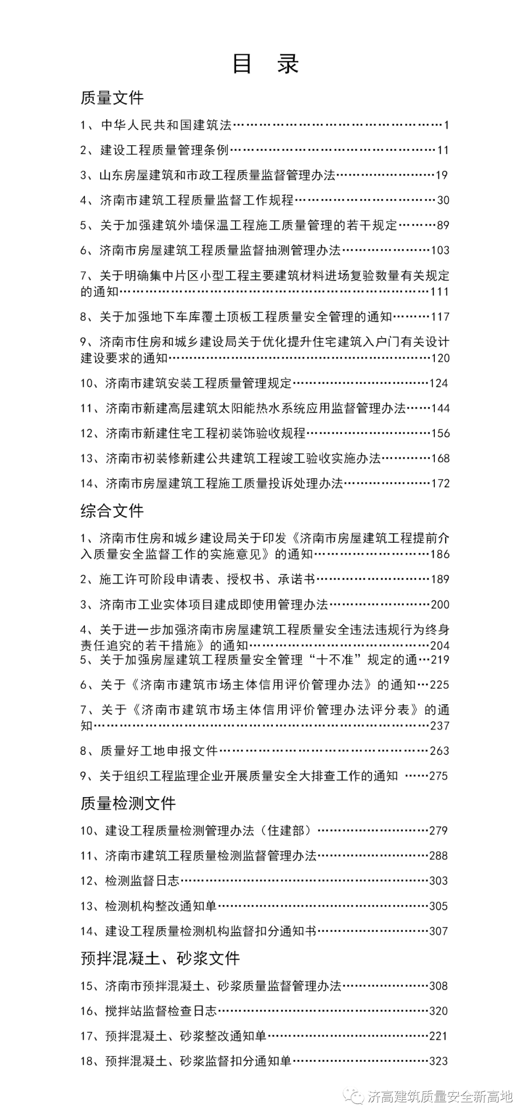
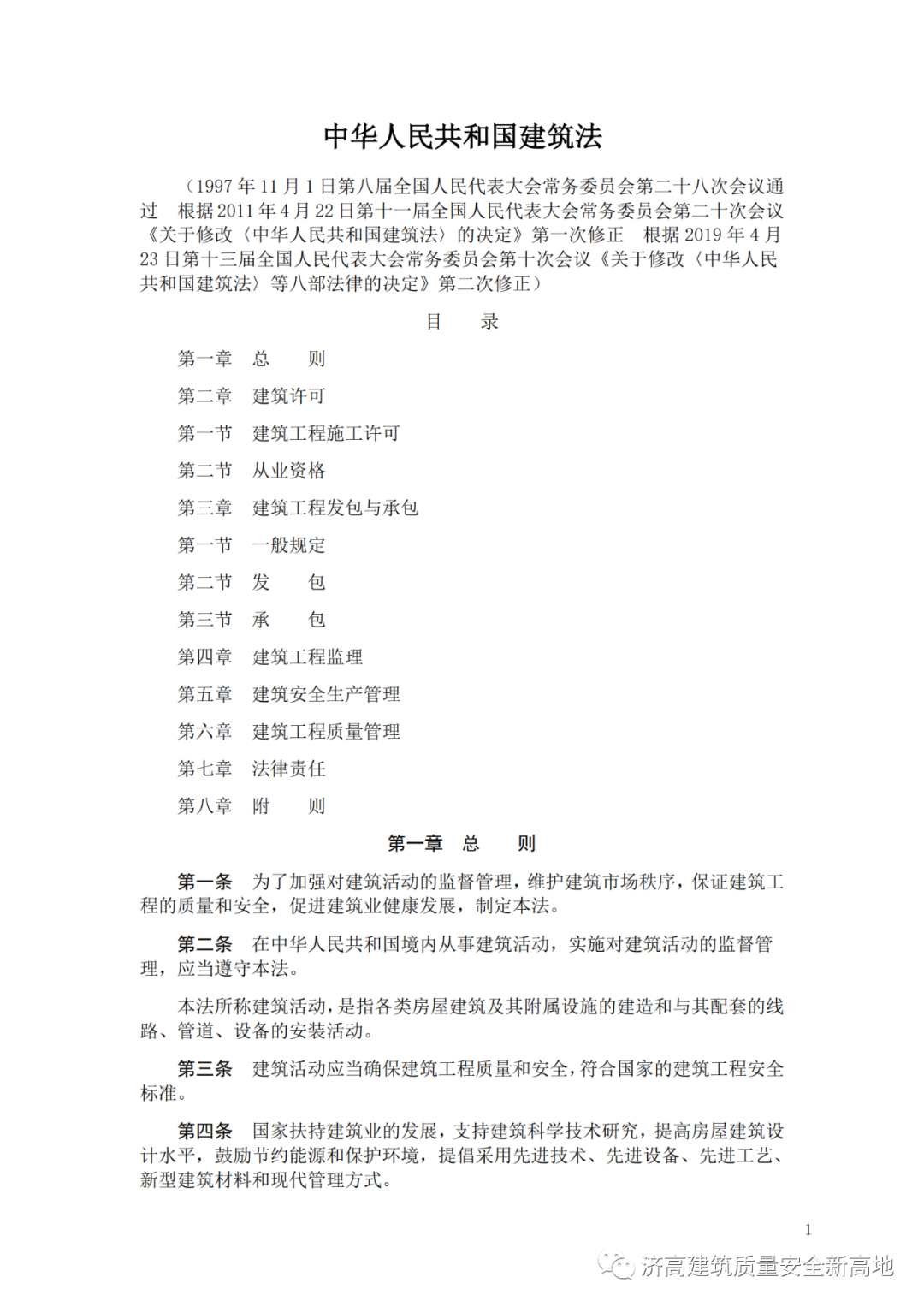
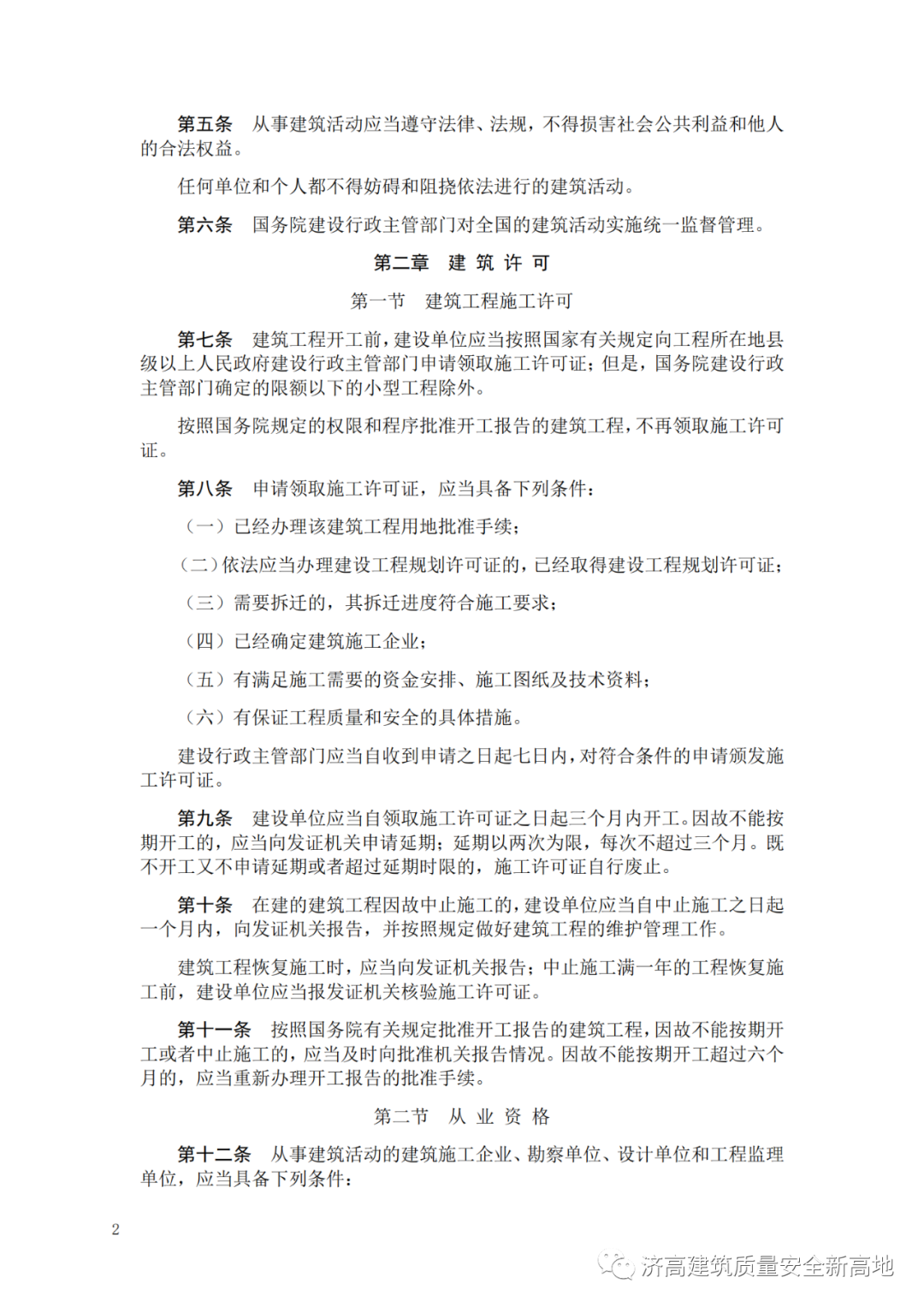
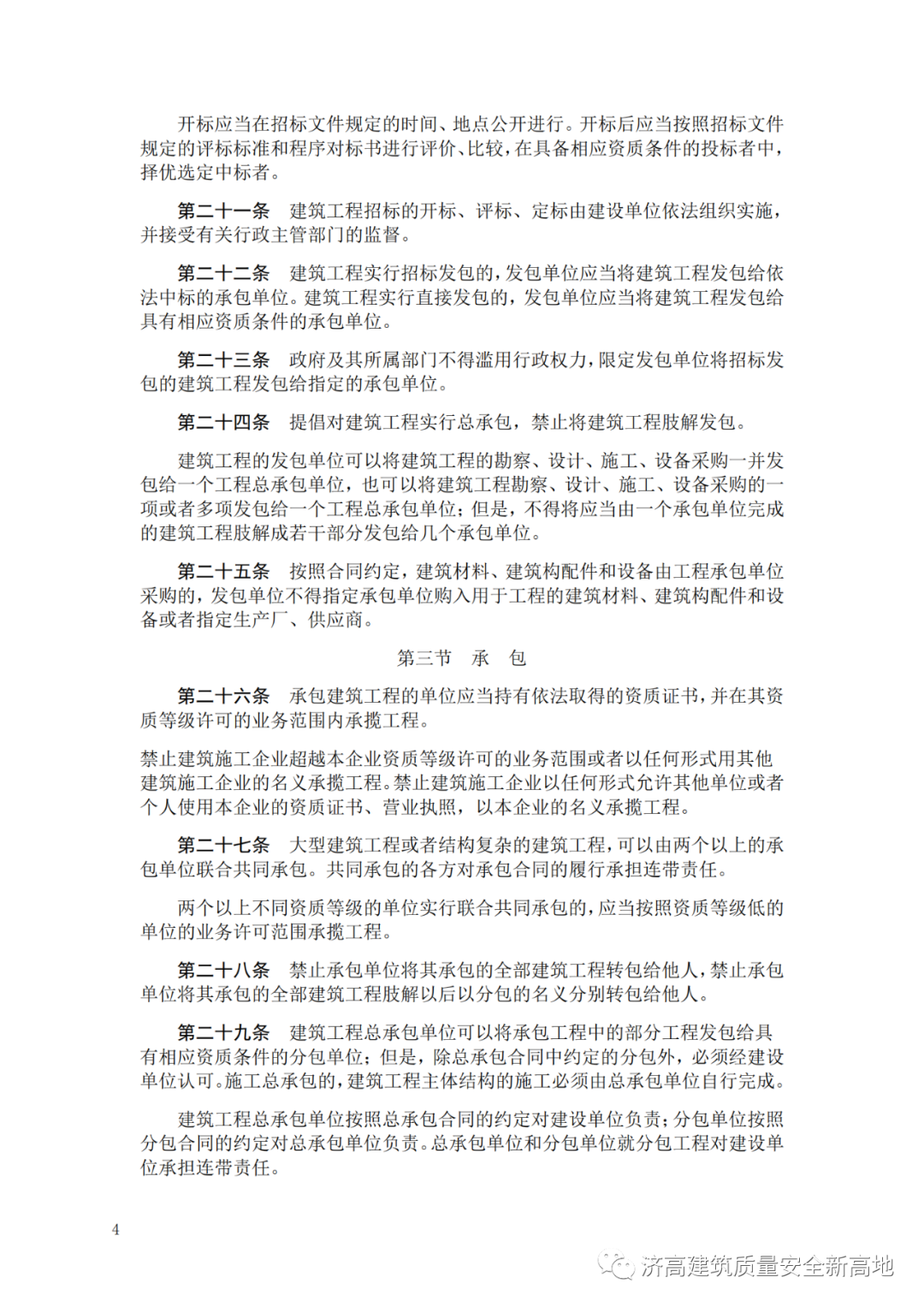
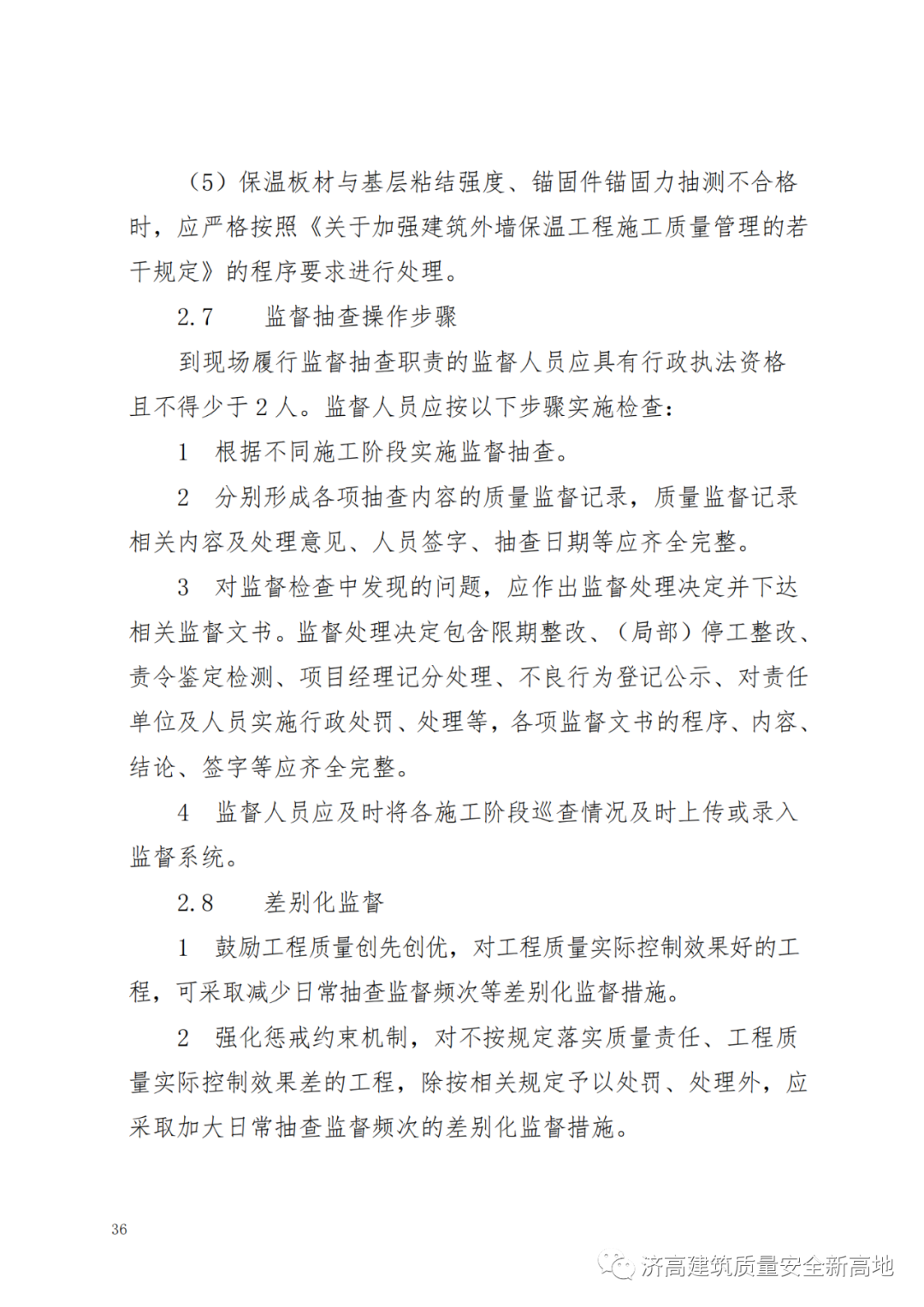
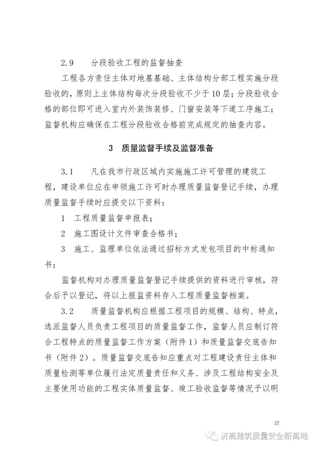
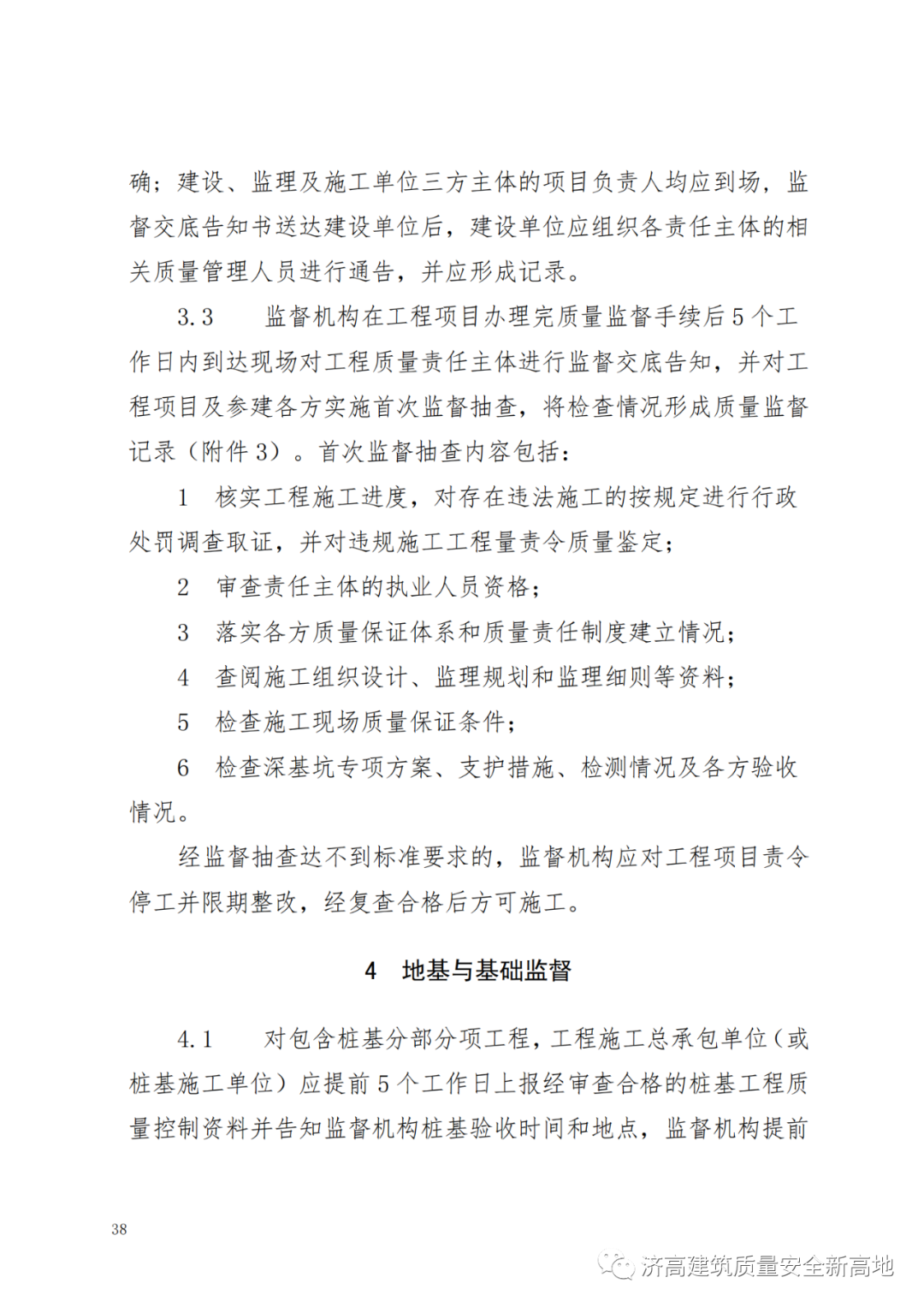
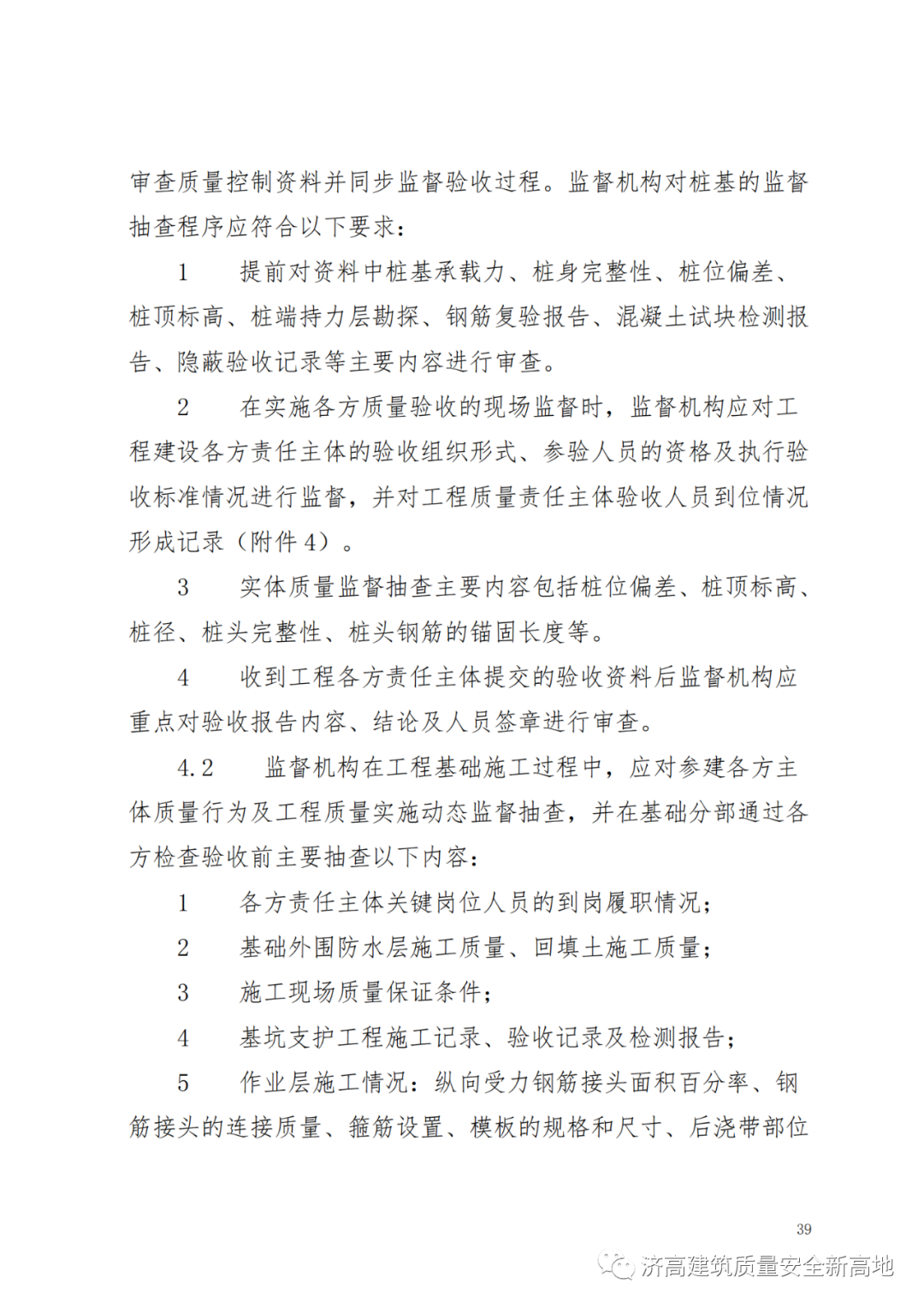
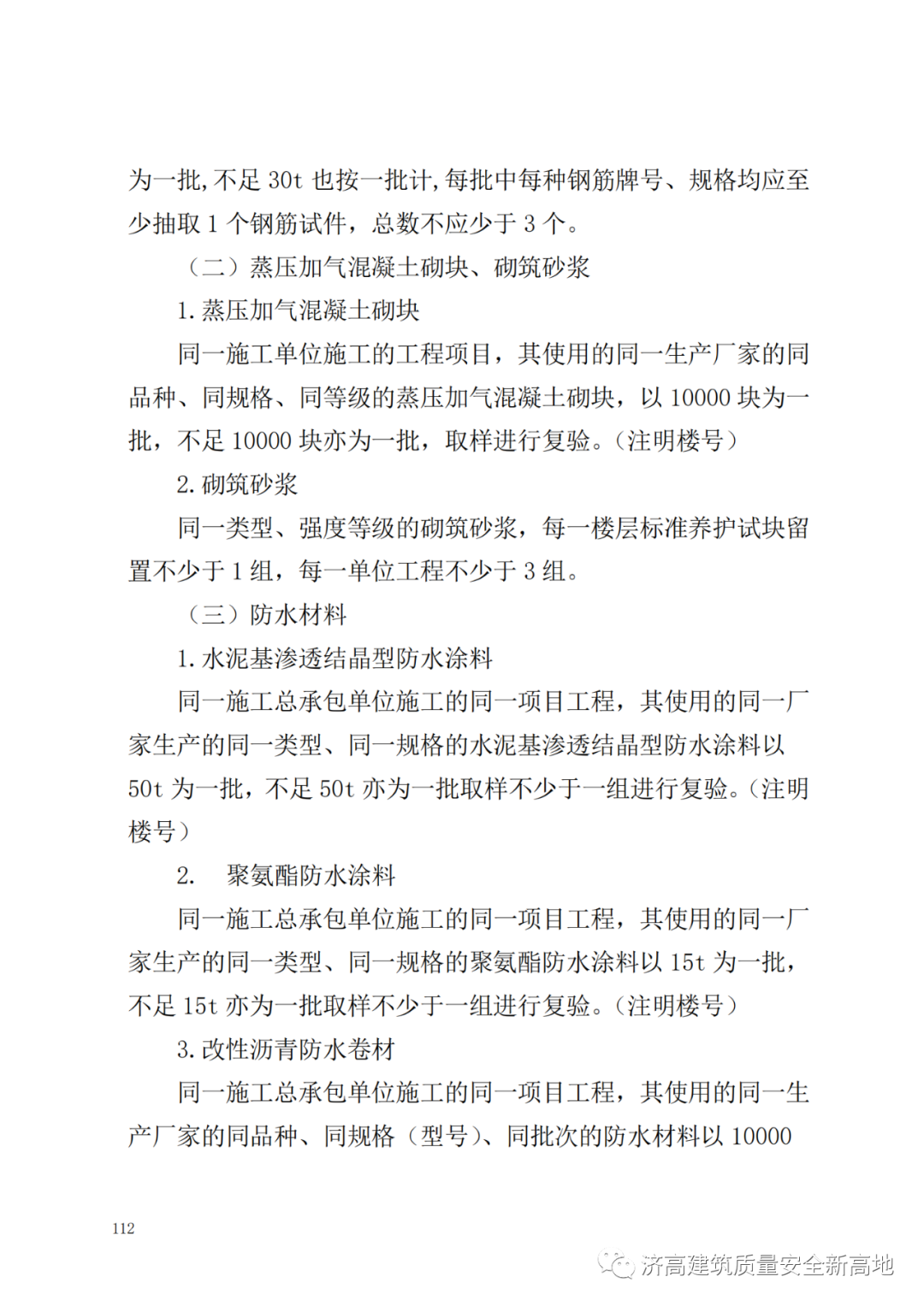
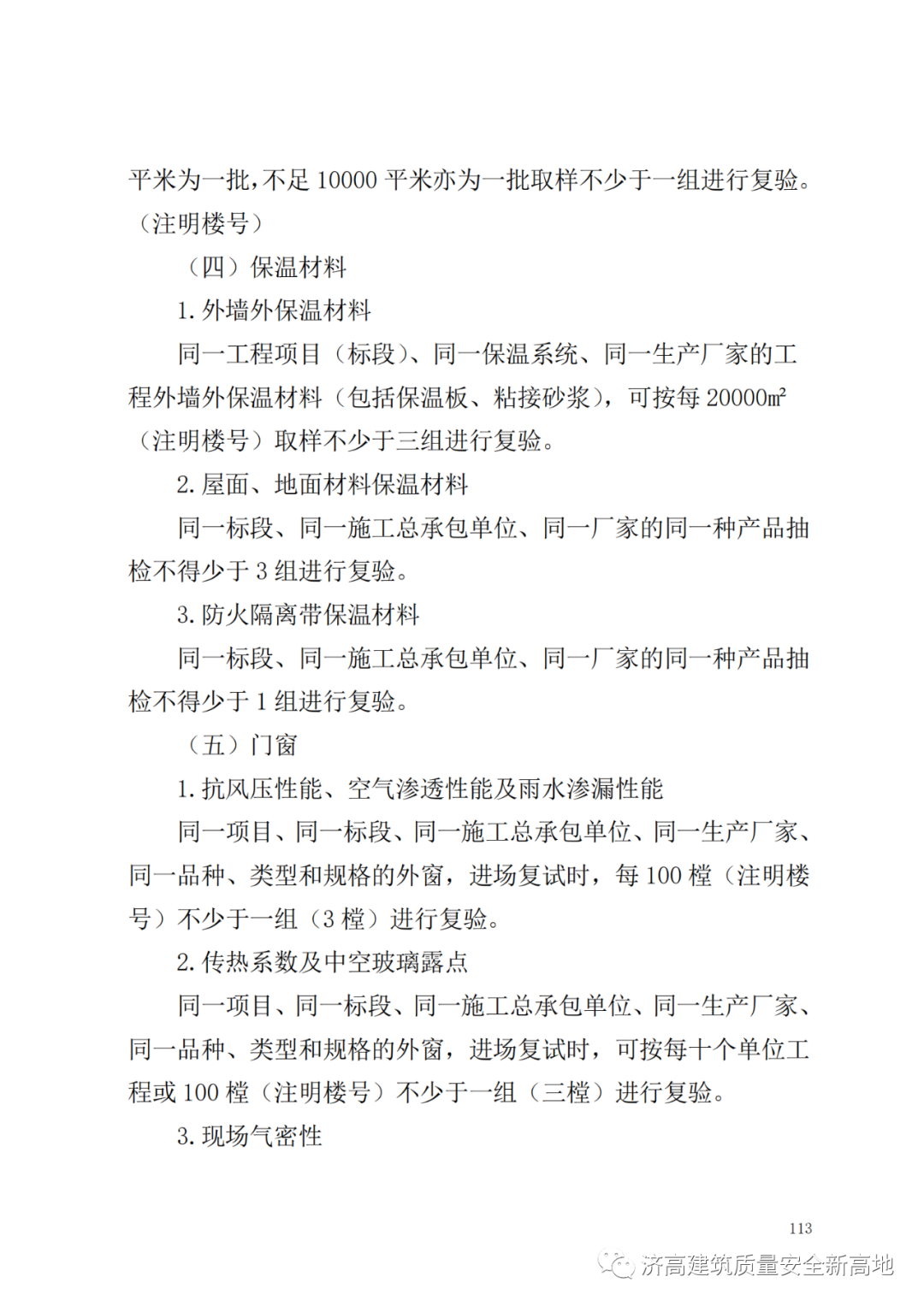
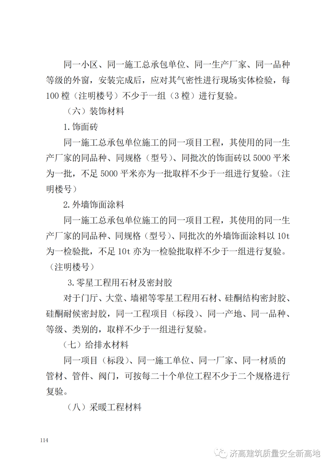
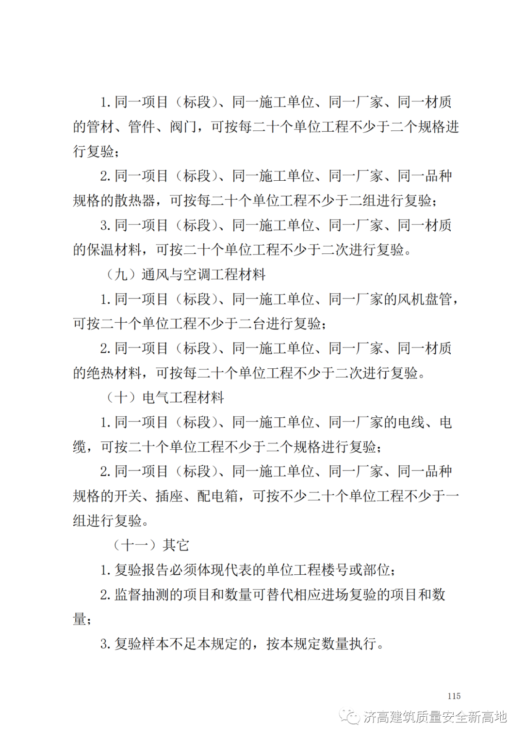
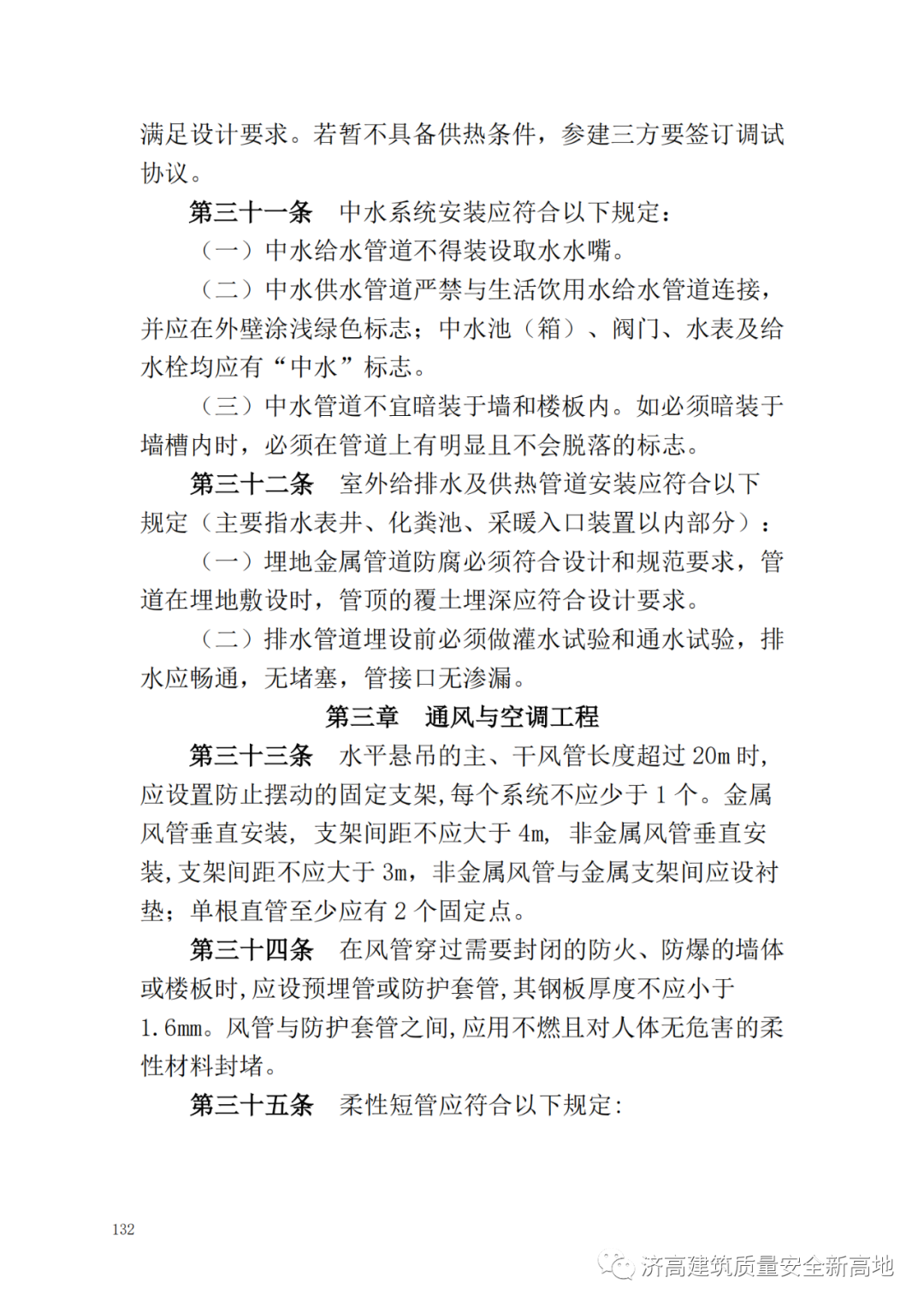
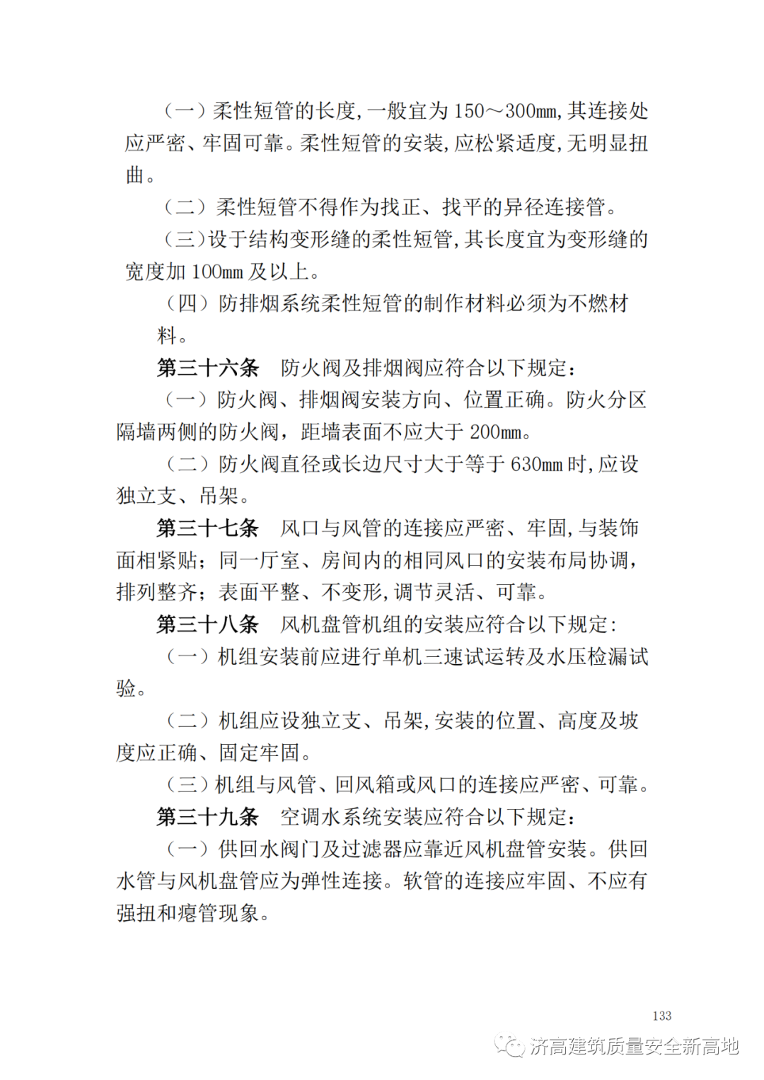
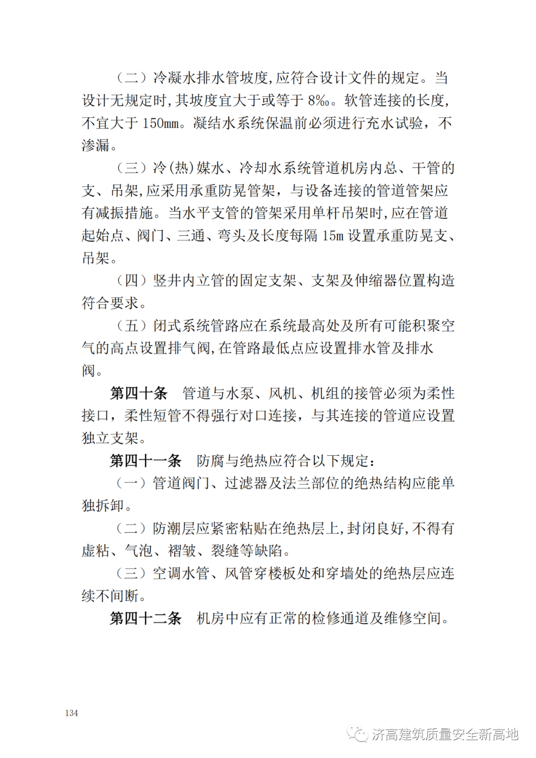
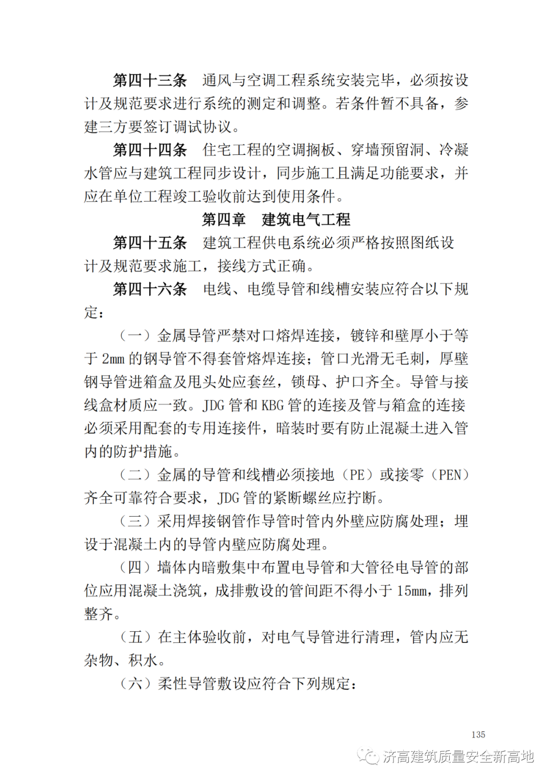
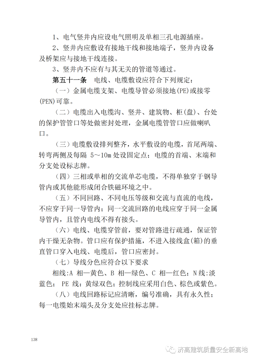
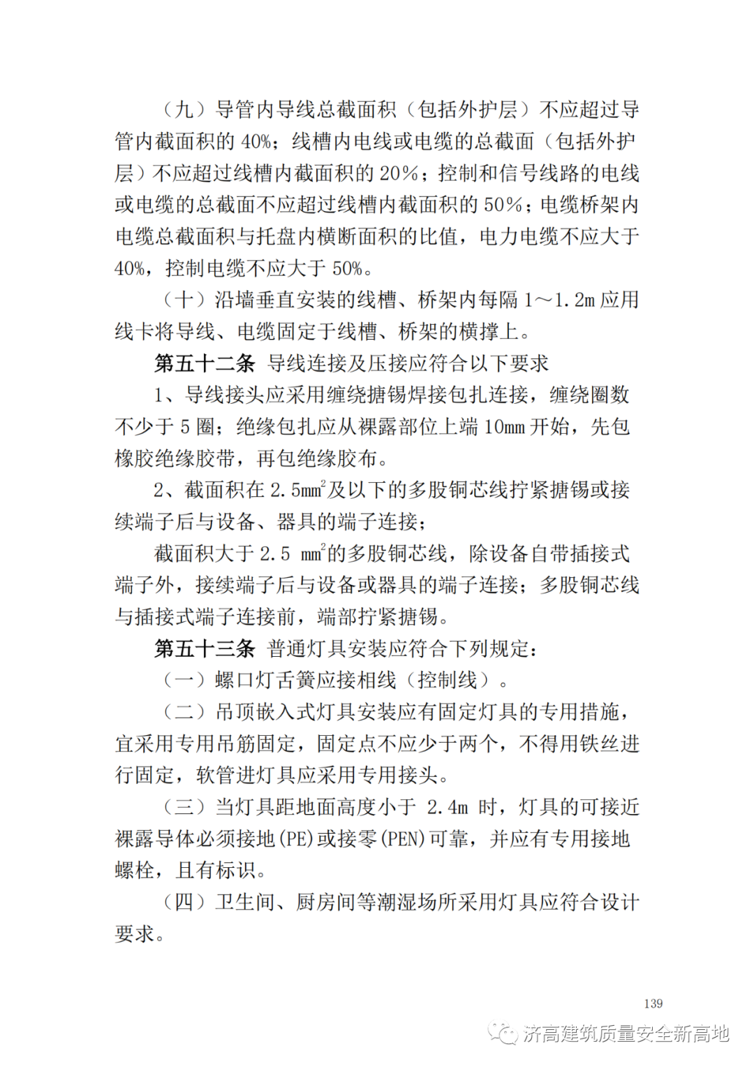
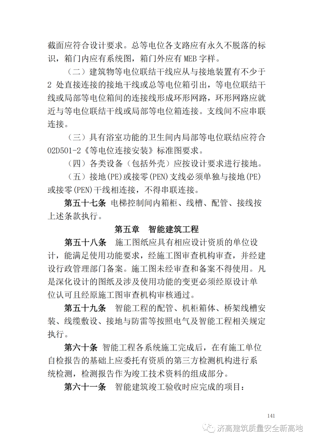
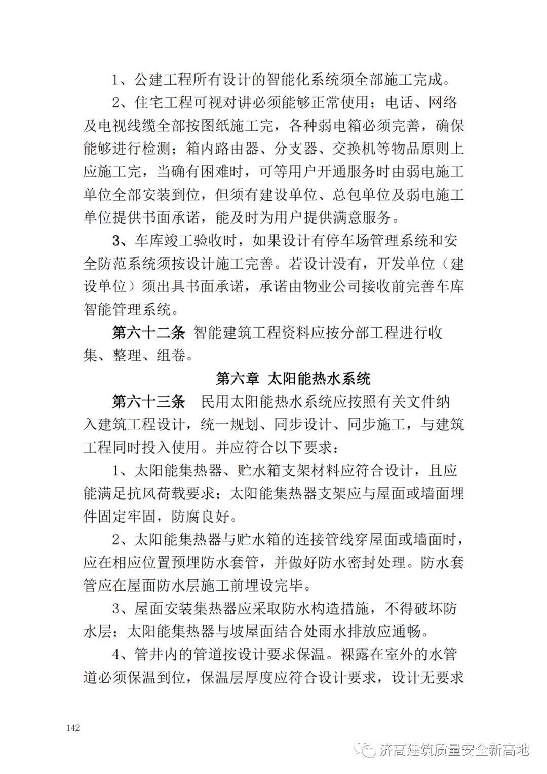
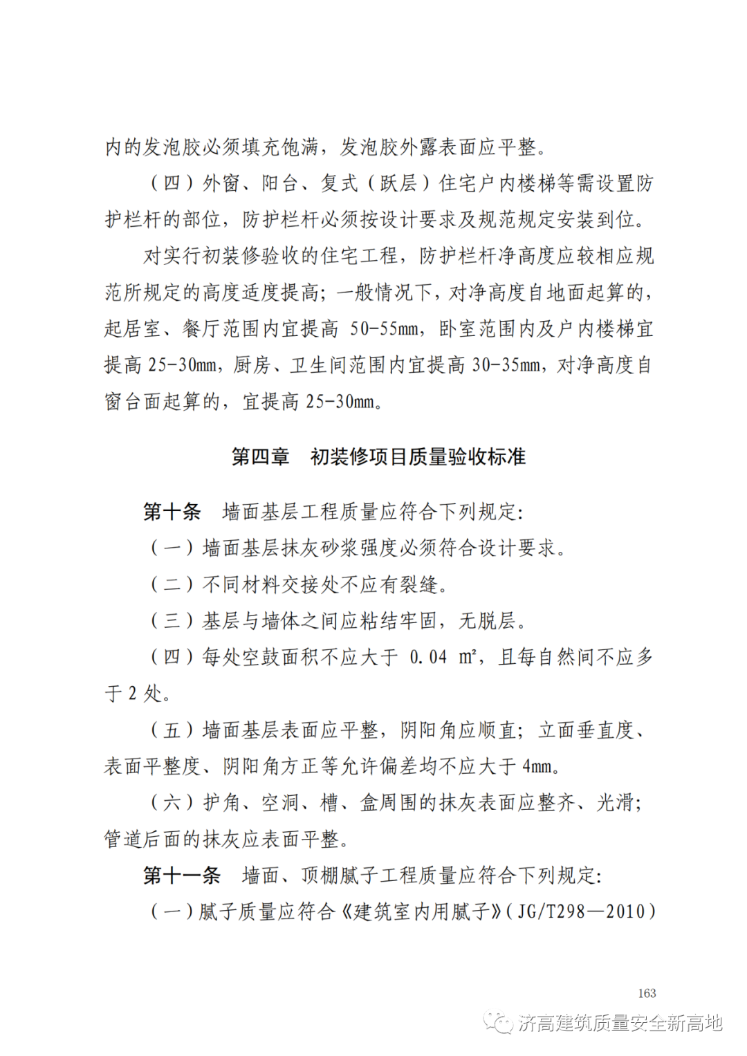
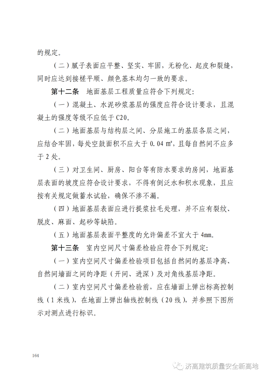
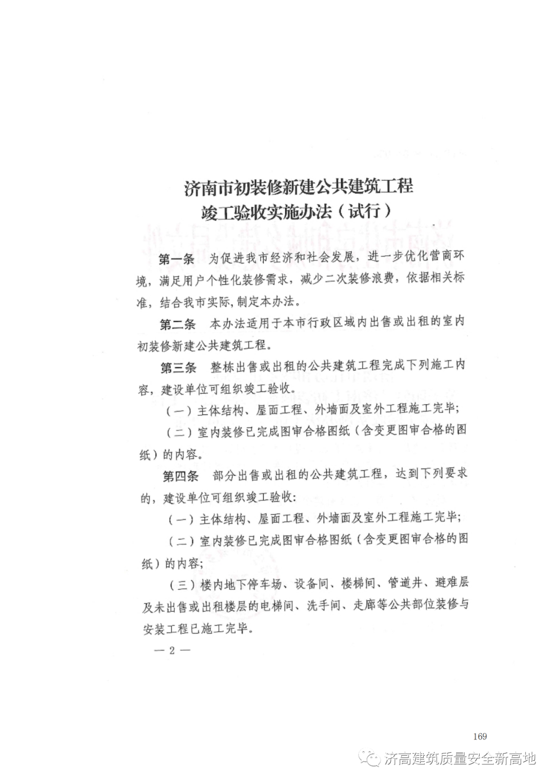
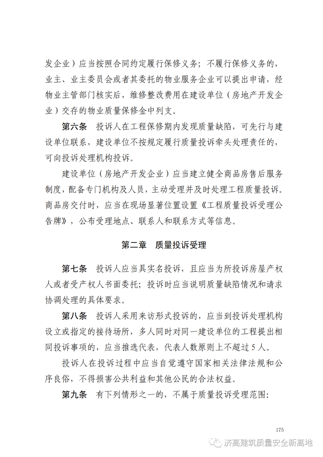
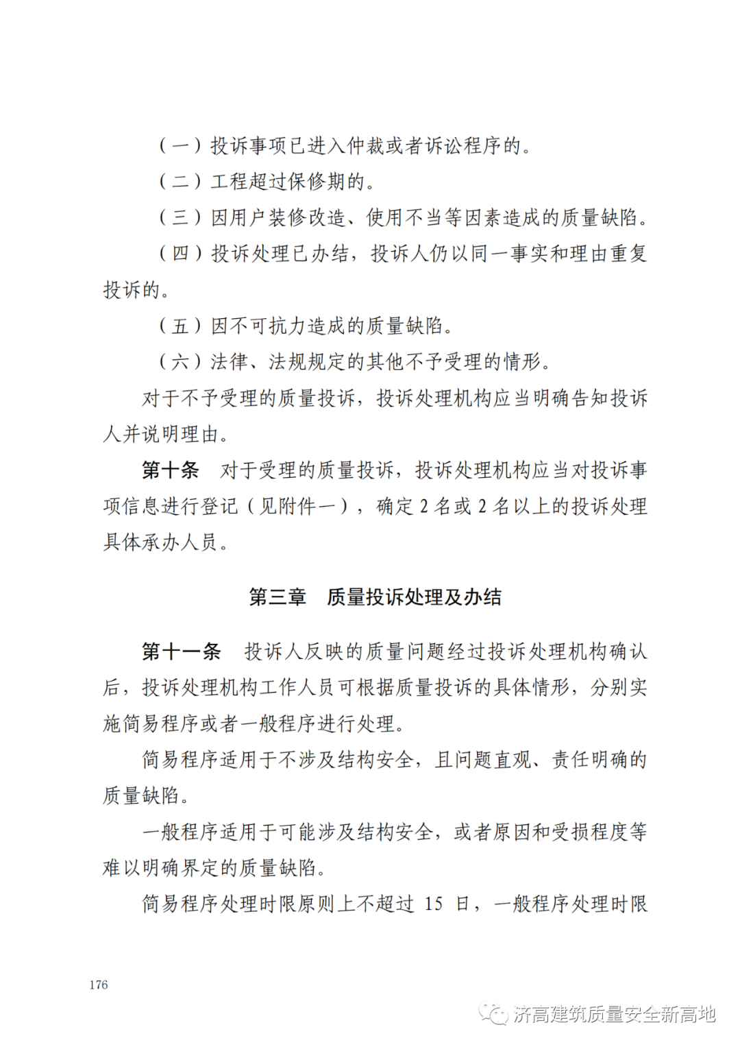
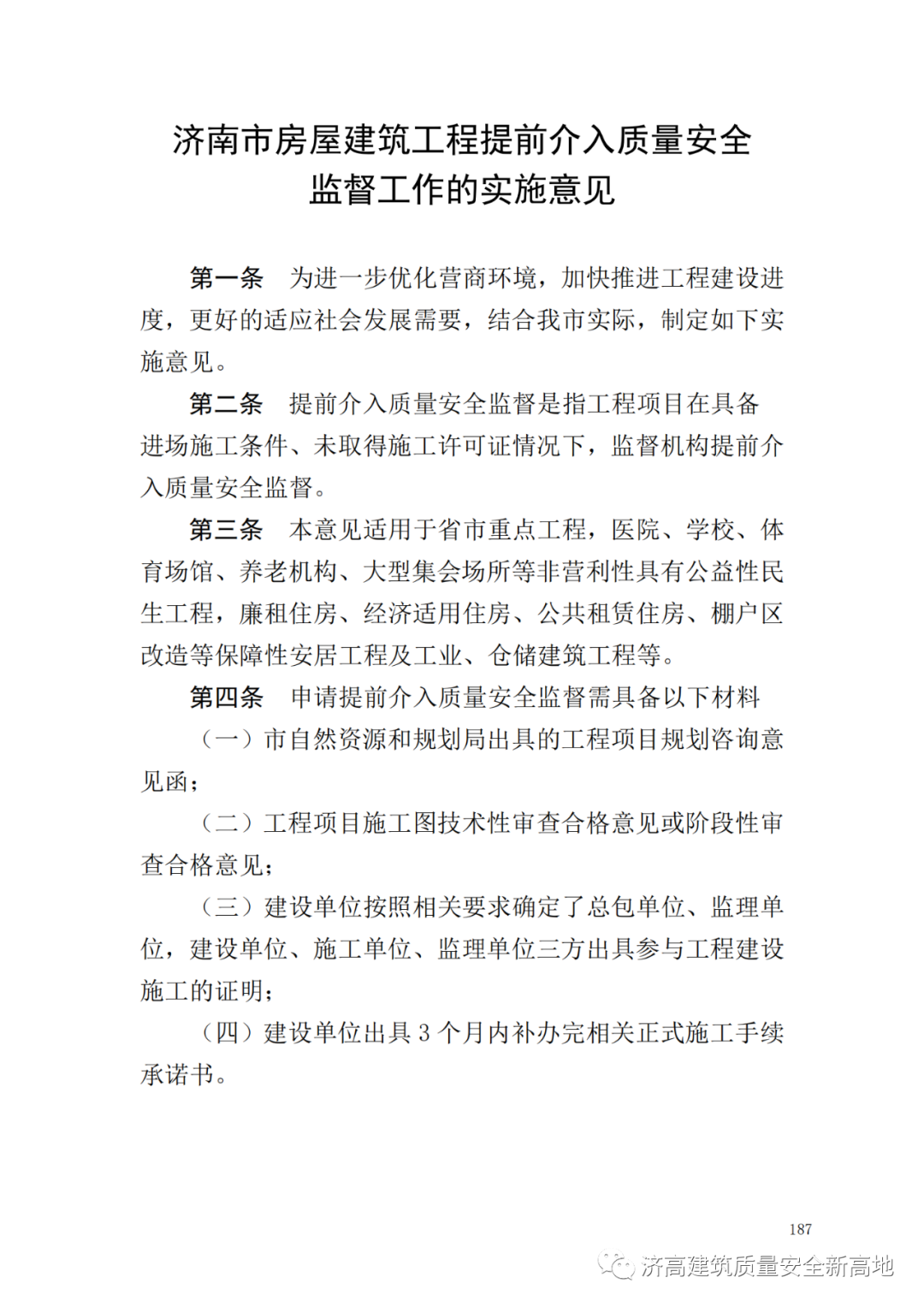
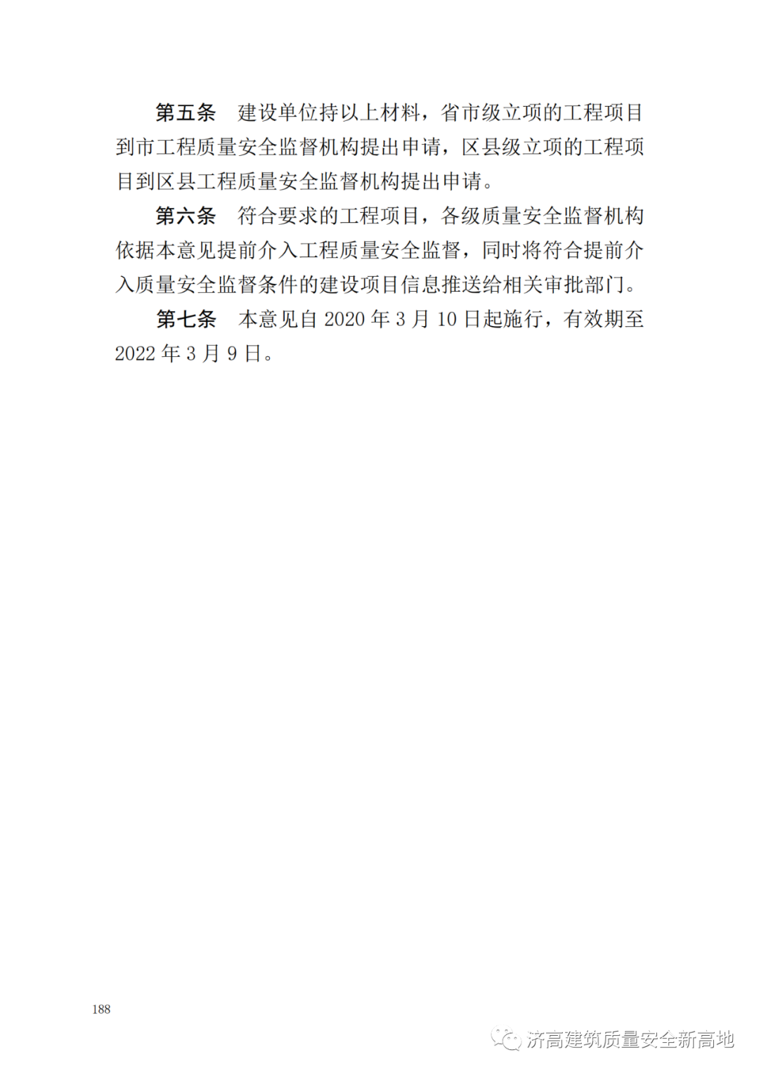
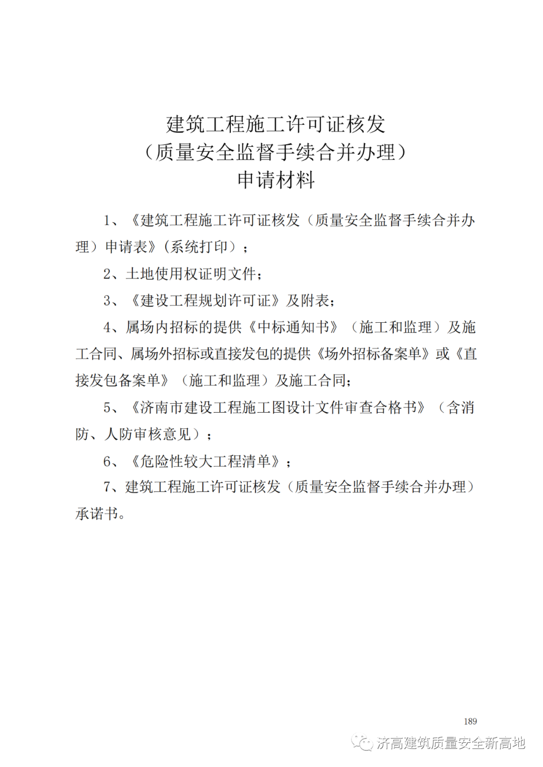
济南市建筑工建筑工程文件汇编(质量篇)
作者:而立居士发布时间:2021-04-24分类:施工技术浏览:1456评论:0
导读:往期回顾济南市质安中心于22日开展2021年度全市工程质量检测机构春季监督巡查工作。DB37T5010-2021《房屋建筑和市政基础设施工程质量检测技术管理规程》解答实验室被监...






































































































































































































































































































































济南市质安中心于22日开展 2021 年度全市工程质量检测机构春季监督巡查工作。
内容出处及作者

济高建筑质量安全新高地
本篇文章来源于微信公众号: 济南工程
相关推荐
欢迎 你 发表评论:
- 施工技术排行
- 公益广告(请勿拦截)
-
- 最近发表
-
- 关于印发《山东省房屋建筑和市政基础设施工程造价咨询服务招标文件示范文-济南版》(2025年版)的通知
- 不踩评审红线!实验室体系运行必备记录全梳理
- 山东省住房和城乡建设厅关于山东德鑫检测技术有限公司等2家机构不予行政许可决定的公告
- 山东省市场监督管理局关于2025年资质认定检验检测机构能力验证(第二次)结果的通报
- 关于济南市2025年度建设工程职务中级、高级评审委员会评审通过人员 异议期公示的通知
- 山东省住房和城乡建设厅关于发布《山东省住房城乡建设科技成果评价导则》的通知
- 市场监管总局办公厅关于印发《市场监管总局检验检测机构资质认定评审人员管理办法实施细则》的通知
- 关于举办2025年度工程勘察设计质量管理小组活动成果大赛的通知
- 山东省住房和城乡建设厅关于发布《山东省建设工程消防设计审查验收疑难解析2.0》的通知
- 关于公开征求《关于进一步加强房屋安全鉴定行业管理工作的通知(征求意见稿)》意见的通知
- 信息统计
-
- 文章总数:1568
- 页面总数:10
- 分类总数:44
- 标签总数:11
- 评论总数:150
- 浏览总数:2155632





微信扫一扫,打赏作者吧~












