建筑幕墙成本控制要点分析
作者:而立居士发布时间:2021-09-14分类:施工技术浏览:1579评论:0
本文主要针对应用范围最广的玻璃幕墙进行案例分析,通过某超高层综合体项目,介绍幕墙成本的六大影响因素,希望能给同行些许参考和借鉴。
1.专业人员缺乏
幕墙专业相对于其他工程专业来说是比较稀缺,多数地产公司没有专职幕墙专业人员,一些大中型地产企业也只在集团层面有1~2专司幕墙专业,客观上存着不能在前期设计阶段很好的把控幕墙建造成本的情况。
2.后期变更较多
由于幕墙与其他专业的搭界较多,在设计阶段难以协调幕墙与总平、土建、装修、机电、泛光照明等专业的配合,在后期造成不必要的变更或返工等无效成本,这是任何开发商都不愿意看到却又难以避免的情况。
3.效果往往重于成本
建筑师考虑建筑效果,而在设计过程中忽略了限额设计;而造价师从成本的角度考虑问题,却忽略幕墙工程对外立面效果、质量、安全的影响。在实践中,往往对效果的追求超出了对成本管控的要求,两者的矛盾性通常会超出统一性。

1. 案例概况
• 城 市:成都市
• 建筑面积:总建筑面积约19万m2,其中地上约14万m2
• 幕墙面积:约56,550m2
• 幕墙高度:约188m
• 结构形式:主楼框架-核心筒结构;裙楼框架剪力墙结构
• 塔楼幕墙类型:大面竖明横隐玻璃幕墙(单元幕墙),十九层酒店大堂横 明竖隐玻璃幕墙(框架幕墙)
• 裙楼幕墙类型:大面横明竖隐玻璃幕墙、装饰彩釉横明竖隐玻璃幕墙、背栓石材幕墙(双色)、雨棚、门厅等
• 设计使用年限:50年
• 主要性能等级:空气渗透3级、雨水渗漏2级、抗风压、2级,平面内变形3级
2. 影响玻璃幕墙成本的主要因素
目前,玻璃幕墙每平方米造价大多700~1200元左右,而影响幕墙造价的主要因素有这样4项:幕墙的结构形式、主要材料的外立面品种规格、风荷载大小、幕墙高度等,除此之外,幕墙顾问的选择、幕墙的构件形式、其分项工程对幕墙造价也会起到非常关键的作用。
2.1 结构形式对造价的影响
幕墙结构形式是影响幕墙造价的最重要的因素之一,同种结构形式的幕墙因材料、高度、分格尺寸的差异,其综合单价相差也很大。
当使用材料、幕墙高度、风荷载大小、玻璃板块尺寸相近时,造价通常由低至高顺序为:明框<半隐框<隐框<6米以内的全玻<点支式≤大跨度的全玻幕墙(玻璃肋驳接形式)。
本项目采用的是半隐框幕墙形式。

2.2 构件形式对造价的影响
根据构件形式,幕墙可分为两类:框架式幕墙、单元式幕墙。总体说来,单元式比框架式幕墙的造价高出20%~30%,价格差异主要体现工厂化加工制作、现场施工组织措施上。
本项目的幕墙构件形式:
• 裙楼部分:主要采用框架式幕墙;
• 塔楼部分:主要采用单元式幕墙。

下表可以详细了解框架式幕墙与单元式幕墙的综合单价差异:
从上表可以看到:两种形式的幕墙的综合单价在六大费用的比重上差异很小,单价差异主要体现在铝型材的含量差异。




2.3 主要材料的品种规格对造价的影响
不同幕墙结构形式和构件形式,主材造价占比各不相同,本项目是半隐框幕墙,占比最高的两项是型材、玻璃,合计占比56%。
2.3.1 铝型材及表面处理方式
根据行业数据,铝型材及表面处理费用约占幕墙单价的20~30%,单方含量约为7~12kg/m2,而不同表面处理方式的铝型材价格相差也很大。
本项目采用效果最好的氟碳喷涂方式。

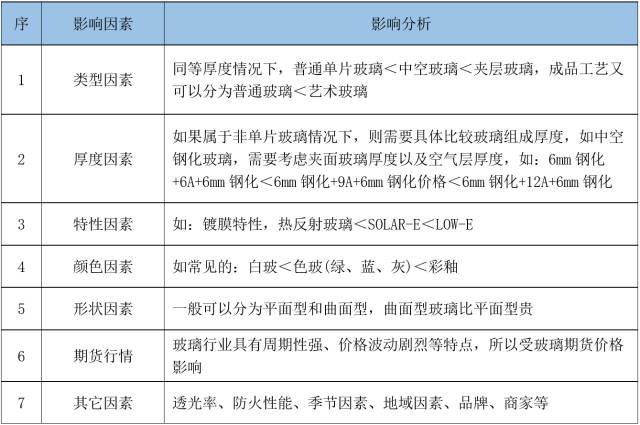
2.3.2 玻璃的品种和规格
影响玻璃价格的因素比较多,大体存在以下7大主要因素:

除以上7大因素之外,玻璃厂家也会根据客户所提出的充氩气、超白玻、自洁净等要求另计费用。

和普通浮法玻璃相比,超白浮法玻璃生产工艺难度较高。超白玻是一种高透过率的低铁玻璃,透过率在91%以上、含铁量低于120ppm,也称低铁玻璃,是一种高品质、多功能的新型高档玻璃。
在充分保证建筑幕墙效果的前提下,本项目选用的玻璃产品配置详见下表。

2.4 幕墙高度、风荷载、分格尺寸对造价的影响
幕墙造价会随着高度、风荷载、分格尺寸的变大而增加。风荷载的大小与幕墙高度成正相关特性;风荷载越大则会增大铝型材截面尺寸、厚度,增大钢桁架截面高度、型材断面、壁厚以及索杆的直径,同时也增大了玻璃厚度。但是,又因为型材截面、桁架布置、板块分格会受到建筑设计的诸多限制,需要进行多方案测算对比分析,才能判断对造价的影响程度。
2.5 幕墙顾问的选择对造价的影响
选择一家同类项目经验丰富、具有相关或相似经历的幕墙顾问就显得至关重要。由于幕墙工程的专业性强、技术复杂且涉及到建筑外立面的美观,而大多数公司缺乏幕墙专业人士,因而通常会聘请幕墙专项顾问。
在本项目幕墙顾问的招标文件中,除了对公司、业绩、团队专业性等指标做出了规定,还对限额设计标准提出明确要求并设置奖惩条款,同时要求幕墙顾问提供初步概算表并提前考虑一些优化措施供业主参考。最终该项目幕墙成本控制在限额设计目标范围内,并略有节余。

由上表可知该超高层项目的幕墙工程指标数据:
• 幕墙面积系数:0.40
• 幕墙平方单价:1274元/m2,其中:
框架式玻璃幕墙 984元/m2
单元式玻璃幕墙1265元/m2
• 幕墙成本指标:515元/m2(按地上建筑面积)
2.6 外立面其他分项工程的影响
由于外立面的泛光、LED屏、广告灯箱等分项工程对建筑幕墙会造成很大的影响,方案设计阶段,其它立面分项设计单位应同步配合进行这些专项设计,及时提供给幕墙顾问相关设计图纸,避免以后因图纸变化造成的返工和无效成本的发生。

该项目的外立面面积系数为0.40,幕墙工程的成本指标为515元/地上建筑面积,整体项目的幕墙综合单价:1274元/m2,其中大面框架式玻璃幕墙综合单价984元/m2、大面单元式玻璃幕墙综合单价1265元/m2。
通过这个超高层项目案例,我们逐一分析了幕墙结构形式、构件形式、主要材料、幕墙高度/风荷载/分格尺寸、幕墙顾问、外立面其他工程这六大因素对幕墙成本的影响。这些影响因素即是进行幕墙工程成本控制的关键对象。
在本案例中,项目设计与成本积极配合,在项目前期对当地市场价格进行充分调查,讨论并采取相应的技术措施及预备优化方案,尽可能的将成本优化措施落实在方案设计阶段、落到实处,最终取得了较好的控制效果。
那么老牌大哥远大幕墙预算员是如何算量报价的呢?
专业性如何呢?
远大幕墙材料消耗量计算规则说明
本计算规则仅适用于投标预算报价。
材料消耗量指各项材料分摊到工程分项单位面积的用量,包括损耗率;
材料消耗量计算有效位数保留小数点后两位,以立方米、吨为单位的可保留三位小数;
预算所统计的各项材料通常指成品(不需再加工),其报价应包含制作、加工、包装运输、仓储、增值税金等一切费用;
铝型材、钢材、铝塑板、蜂窝铝板、单层玻璃、镀锌钢板、不锈钢板等按原材料统计时,其预算单价必须考虑加工时的优化出材率(出裁率)、各种损耗、包装运输、仓储、增值税金等一切费用;
各种原材料加工为成品时的利用率如下:铝材97%,钢材95%,单层玻璃85%,铝塑板80%,不锈钢板90%,镀锌铁皮85%;
各种材料的正常损耗率如下:铝材6~8%,钢材6%,玻璃1~3%,石材1~2%,铝单板1~2%,铝塑板25%,镀锌铁皮25%,结构胶25%,耐侯胶30%,胶条5%,五金系统2%,不锈钢标准件5%,其它5%;
铝型材的预算单价应考虑包装费及运输费用;
石材、玻璃、铝板在计算工程量时不用扣除胶缝,但在计算单位含量时,石材、玻璃要按其净面积计算,铝板要按其展开面积计算含量。
玻璃、铝板、石材等为弧面或异型时,需单独统计和报价。
弧型幕墙的铝型材、钢材等需要弯弧时,应单独统计,另加弯弧加工费。
1、玻璃幕墙
玻璃面材:分品种规格(弧面玻璃及其它异型玻璃单独统计)按图示尺寸以平米计算。隐框玻璃幕墙不必扣除胶缝,明框幕墙玻璃应扣除一部分铝材占用面积(通常按玻璃嵌槽深度为15MM计算玻璃的净尺寸)。
钢材:以千克计(先计算长度,再折算成重量)。(表面处理可另行列项按展开面积计算)
铝型材:包括竖龙骨、横龙骨、玻璃附框、扣盖、扣座、压块、连接铝角码、撞角码等,先分规格计算长度,再乘以各自线密度,以千克计算重量。(不同表面处理方式的铝材应分开列项)
密封胶:先按图计算出不同胶缝的长度,再折算成支数来计算(通常包装500毫升密封胶可打16毫米宽*10毫米深胶缝3米,包装592毫升密封胶可打16毫米宽*10毫米深胶缝3.5米)。或者按以下方法计算:胶缝宽度(mm)*胶缝厚度(mm)(厚度按10mm计算或按宽度的一半计算)*胶缝长度(米)/每支胶的体积(毫升)=胶的支数。
结构胶:先计算玻璃注胶长度,乘以注胶层宽度和厚度(一般情况宽度为厚度的两倍,一般取定为16毫米宽*8毫米深胶缝),得出结构胶的体积,再折算为双组份胶多少升或单组份胶多少支数来计算。
密封胶条:分规格形状按图示以米计算长度,再折算成重量以公斤计算。
防火岩棉:按设计图示尺寸以立方米计。
镀锌铁皮、收边铝板等:按设计图示尺寸以展开面积计算。
埋件和钢支座:按设计图示分规格计算其数量,再计算其重量。
螺栓:包括不锈钢螺栓、化学螺栓、膨胀螺栓及其它主要连接螺栓,以套计。
五金件:开启扇多点锁以套计算;滑撑、铰链以支计算(一个开启扇含一套多点锁、两支滑撑、两支铰链,挂钩式做法不需铰链,具体按图示计算)。
防雷连接:按设计图示计算防雷连接片的数量,以及防雷均压环的长度。
其它材料:包括双面胶条、泡沫棒、美纹纸、橡胶垫块、隔离垫片、电焊条、防锈漆等,通常按一项计算,按经验值报5~10元/平方米。
2、点式玻璃幕墙
玻璃:分品种规格按图示尺寸以平米计算。玻璃打孔加工按个计算。
驳接头:以套计。分中空和单玻,沉头和浮头。
驳接爪:分规格以套计。常用四爪、三爪、二爪、单爪,材质有304#和316#。
转接件:以套计。分可调和不可调。
拉杆,拉索:按不同规格以米计算长度。
锁头:分规格以套计。
支撑杆(悬空杆):按设计图示以套计,不同规格、长度要分开列项。
钢结构:按设计图示计算重量。(表面处理可按展开面积另外列项计算)
埋件:分规格计算其块数,再计算其重量。
防火封修(包括镀锌铁皮、铝板、防火板、防火玻璃等):按设计图示计算展开面积。
钢构件:以个或套计,再折算成重量。
密封胶和结构胶:先计算胶的体积,再折算成单组份胶支数来计算(参照玻璃幕墙)。
钢槽:以米计算长度,再折算成重量。
螺栓:包括通栓、化学螺栓、膨胀螺栓及其它主要连接螺栓,以套计。
其它材料:包括泡沫棒、美纹纸、橡胶垫块、隔离垫片、电焊条、防锈漆等,通常按一项计算,按经验值报5~10元/平方米。
3、全玻璃幕墙
玻璃:分品种规格按图示尺寸以平米计算。带肋玻璃幕墙按面玻璃和肋玻璃分开计算。
吊挂件:分别按单吊夹、双吊夹计算数量,以套计。
钢槽:按设计图示计算出长度再换算成重量。
埋件:分规格计算其块数,再计算其重量。
钢支座:按设计图示计算数量,再换算成重量。
密封胶和结构胶:先计算胶的体积,再折算成单组份胶支数来计算(参照玻璃幕墙)。
螺栓:包括化学螺栓、膨胀螺栓及其它主要连接螺栓,以套计。
其它材料:包括泡沫棒、美纹纸、橡胶垫块、隔离垫片、电焊条、防锈漆等,通常按一项计算,按经验值报5~10元/平方米。
4、双层呼吸式玻璃幕墙

双层呼吸式玻璃幕墙分类:外循环开敞式呼吸式幕墙、内循环封闭式呼吸式幕墙。
外循环开敞式呼吸式幕墙系统分项包括:外层为单片玻璃幕墙(一般在外层的层间梁部位设置进、出风口百页),内层为断热中空玻璃幕墙(有开窗或门进行换气并可进入通道维修、清洁),两层幕墙之间有通道(通道宽度一般有400~600mm),每层通道铺设可上人的钢格栅,在每层通道靠近外层幕墙侧设置遮阳百页或遮阳帘。
内循环封闭式呼吸式幕墙系统分项包括:外层为断热中空玻璃幕墙(全封闭,不设开窗),内层为单片玻璃幕墙(通常在内层幕墙的底部设10~30mm高的换气孔,或者设置百页、窗或门进行换气、维修、清洁,顶部开孔与大楼通风系统连通形成内循环),两层幕墙之间有通道(通道宽度一般只有100~300mm),内外两层幕墙可组装成一个整体箱体,通道一般不可上人,在每层通道靠近外层幕墙侧设置遮阳百页或遮阳帘。
双层呼吸式玻璃幕墙的工程量一般按外层幕墙面积计算,也可以将外层幕墙、内层幕墙、遮阳百页、通道钢格栅等分别列项报价。
分项报价时应按上述两种不同类型的呼吸式幕墙分别列出其所包含以下内容:外层玻璃幕墙、进出风口电动百叶、内层玻璃幕墙(窗)、通道钢格栅、遮阳百页等分别列项进行计算。
外层玻璃幕墙的计算规则详见(一)玻璃幕墙的计算规则。
进出风口电动百叶
a、铝型材:分规格计算各种铝材长度乘以线密度以千克计算重量。
b、防虫(鸟)网:按图示尺寸以平米计。
c、电机:按规格以套计算。
内层玻璃幕墙(窗)的计算规则详见(一)玻璃幕墙的计算规则或(八)铝合金门窗工程的计算规则。
通道钢格栅:按图示尺寸以平米计。
遮阳百页:分为电动控制或手动控制。
a、铝百页:按平方米计算。
b、遮阳帘布:按平方米计算。
C、电动控制或手动控制系统:按规格以套计算。
5、铝单板幕墙
铝单板:按图示尺寸以平米计,铝板折边在25mm以内不计。(弧面及异型铝板单独统计)
铝型材:分规格计算各种铝材长度乘以线密度以千克计算重量。
钢材:先分规格计算长度,再折算成重量以千克计。
埋件和角钢支座:分规格计算其块数,再计算其重量。
保温岩棉:按设计图示以立方米计算。
密封胶:先按图计算出不同胶缝的长度,再折算成支数来计算(通常包装500毫升密封胶可打16毫米宽胶缝3米,包装592毫升密封胶可打16毫米宽胶缝3.5米)。或者按以下方法计算:胶缝宽度(mm)*胶缝厚度(mm)(厚度按10mm计算或按宽度的一半计算)*胶缝长度(米)/每支胶的体积(毫升)=胶的支数。
其它材料:包括泡沫棒、美纹纸、橡胶垫块、隔离垫片、电焊条、防锈漆等,通常
按一项计算,按经验值报5~10元/平方米。
6、铝塑板幕墙

铝塑板:按图示尺寸以平米计。计算铝塑板出裁率时,折边一般按25mm考虑。(弧面及异型铝板单独统计)
铝龙骨:分规格计算各种铝材长度乘以线密度以千克计算重量。
铝附框和加强筋:通常采用铝方通、角铝、槽铝等,按重量计算;按经验值为1.5~2.5kg/m2。
钢材:先分规格计算长度,再折算成重量以千克计。
3M胶带:铝附框和加强筋通常采用3MVHB胶带(厚度1.1,宽度15~25)与铝板粘贴,按胶带延长米计算,按经验值为2~4m/m2。
埋件和角钢支座:分规格计算其块数,再计算其重量。
保温岩棉:按设计图示以立方米计算。
密封胶:先按图计算出不同胶缝的长度,再折算成支数来计算(通常包装500毫升密封胶可打16毫米宽胶缝3米,包装592毫升密封胶可打16毫米宽胶缝3.5米)。或者按以下方法计算:胶缝宽度(mm)*胶缝厚度(mm)(厚度按10mm计算或按宽度的一半计算)*胶缝长度(米)/每支胶的体积(毫升)=胶的支数。
其它材料:包括泡沫棒、美纹纸、橡胶垫块、隔离垫片、电焊条、防锈漆等,通常按一项计算,按经验值报5~10元/平方米。
7、石材幕墙

石材面材:分品种按平米计算。弧面及异型石材需单独统计,石材线条按延长米计算,石材造型按个数计算。
钢材:包括竖龙骨、横龙骨、支撑件、连接钢材等,先分规格计算长度,再乘以各自线密度,以千克为单位计算重量。(注意表面处理方式)
石材铝合金龙骨:先分规格计算长度,再乘以各自线密度,以千克为单位计算重量。
埋件和钢支座:分规格计算其块数,再计算其重量。(注意表面处理方式)
螺栓:包括不锈钢螺栓、化学螺栓、膨胀螺栓及其它主要连接螺栓,以套计。
密封胶:先按不同宽度的胶缝计算其延长米,再除以每支密封胶可施打的长度折算成支数,通常一支包装500毫升的密封胶可施打10毫米宽*8毫米深胶缝6米,包装592毫升的密封胶可施打10毫米宽*8毫米深胶缝7米;或者按以下方法计算:胶缝宽度(mm)*胶缝厚度(mm)(厚度按10mm计算或按宽度的一半计算)*胶缝长度(米)/每支胶的体积(毫升)=胶的支数。
石材胶:以千克计算重量,T型挂件以30个/千克,L型挑件以20个/千克;一般按经验值0.1~0.3kg/m2估算。
挂件:铝合金挂件以套计;T型挂件、L型挑件,以套分别计算;背栓分规格以套计算。
保温岩棉:分规格(容重和厚度)以立方米计算体积。防火岩棉:分规格(容重和厚度)按立方米计算体积。
镀锌铁皮及铝板封边:按展开面积以平米计算。
石材防护剂和防水涂料:按重量计算,先计算总施工面积,再除以每公斤产品可施工面积。
其它材料:包括泡沫棒、美纹纸、橡胶垫块、隔离垫片、电焊条、防锈漆等,通常按一项计算,按经验值报5~10元/平方米。
8、铝合金门窗工程
玻璃面材:分品种规格(弧面玻璃及其它异型玻璃单独统计)按图示尺寸以平米计算。玻璃尺寸应扣除部分铝材面积。(通常按玻璃嵌槽深度为12MM计算玻璃尺寸)。
铝型材:包括框料、扇料、压条、组框角码、撞角码等,先分规格计算长度,再乘以各自线密度,以千克计算重量。
隔热条:断桥铝型材采用PA66隔热条的,按延长米计算;(注意隔热条截面形式)
玻璃胶:先按图计算出室内室外两侧胶缝的长度,再折算成支数来计算(通常包装300毫升玻璃胶可打6*6毫米胶缝8米)。
密封胶条:分规格形状按图示以米计算长度,再折算成重量以公斤计算。
墙边胶:先按图计算出室外铝框与洞口的胶缝的长度,再折算成支数来计算(通常包装300毫升密封膏可打6~8米)。
泡沫填缝剂:按支数计算。门窗洞口采用泡沫填缝剂塞缝时,按需填塞的缝隙的体积除以每支发泡剂膨胀后的体积,得出数量再乘以2即为其支数(因为大部分发泡胶的实际膨胀倍数只有其标示的一半,所以要乘以2);
镀锌卡板:按铝框周长除以卡板固定间距350MM计算其个数。
膨胀螺栓、射钉、射弹:以套计。
五金件:多点锁、两点锁、执手锁、球锁、勾锁、七字执手、插销锁、双面锁、地锁以套计算;滑撑、铰链以支计算。
合页:平开铝合金门常用合页,以套计算,通常标准高度一扇窗用两套合页,单扇平开门用3套合页(采用多点锁的平开窗、上悬窗以及地弹簧门,不单独计算合页)。
地弹簧:以个计算,按门扇尺寸分轻、中、重型号(一扇门一套地弹簧)。
门夹:包括上夹、下夹、锁夹、顶夹、曲夹等,分规格以个计。
不锈钢门拉手:按规格以个计。
9、雨棚和采光顶
面材:玻璃、铝板、不锈钢板、阳光板等均按设计图纸尺寸以展开面积计算平方米数;
钢结构:分规格型号计算重量,以公斤计;钢材表面处理可另行列项按展开面积计算;无缝钢管、工字钢、方钢管、钢板、角钢、槽钢等分开计算;
铝材:按重量计算,以公斤计;不同表面处理要分开;
埋件和钢支座:按重量计算,以公斤计或按套计算;
点驳件:分不同规格型号计算数量(参照点式玻璃幕墙);
密封胶和结构胶:先计算胶的体积,再折算成单组份胶支数来计算(参照玻璃幕墙)。
排水槽:通常采用不锈钢板或铝板制作,按其展开面积计算,不锈钢板也可按重量计算;
五金件:有些采光顶可能有开启窗,电动开启或手动开启,其五金件均按套数计算;
其它材料:可参照玻璃幕墙计算。
10、钢结构
按设计图示计算出不同规格钢材重量(无缝钢管、工字钢、钢板、槽钢、方钢、角钢、预埋件等分开计算),通常以吨和公斤为单位。表面处理按钢材展开表面积计算。
11、表面处理
氟碳喷涂:以喷涂面积计算其平米数;
粉沫喷涂:以喷涂面积计算其平米数;
防锈漆:按钢材重量计算;
热镀锌:按钢材重量计算;
防火涂料(漆):按钢材重量计算或以施工展开面积计算;
防水涂料:以施工展开面积计算;
我们工程人的梦想就是通过创造、创新、不懈的努力与坚持,让不可能变成可能,为业主和社会呈现更多优质的工程,实现双赢、引领行业技术发展潮流。
声明
本文仅供学习交流、文中部分转载的文字图片源于互联网,版权归原作者所有、若有问题或原作者不同意转摘的,请及时联系小编,我们将及时更正、删除,谢谢。
本篇文章来源于微信公众号: 筑龙幕墙装饰
相关推荐
欢迎 你 发表评论:
- 施工技术排行
- 公益广告(请勿拦截)
-
- 最近发表
-
- 关于印发《山东省房屋建筑和市政基础设施工程造价咨询服务招标文件示范文-济南版》(2025年版)的通知
- 不踩评审红线!实验室体系运行必备记录全梳理
- 山东省住房和城乡建设厅关于山东德鑫检测技术有限公司等2家机构不予行政许可决定的公告
- 山东省市场监督管理局关于2025年资质认定检验检测机构能力验证(第二次)结果的通报
- 关于济南市2025年度建设工程职务中级、高级评审委员会评审通过人员 异议期公示的通知
- 山东省住房和城乡建设厅关于发布《山东省住房城乡建设科技成果评价导则》的通知
- 市场监管总局办公厅关于印发《市场监管总局检验检测机构资质认定评审人员管理办法实施细则》的通知
- 关于举办2025年度工程勘察设计质量管理小组活动成果大赛的通知
- 山东省住房和城乡建设厅关于发布《山东省建设工程消防设计审查验收疑难解析2.0》的通知
- 关于公开征求《关于进一步加强房屋安全鉴定行业管理工作的通知(征求意见稿)》意见的通知
- 信息统计
-
- 文章总数:1568
- 页面总数:10
- 分类总数:44
- 标签总数:11
- 评论总数:150
- 浏览总数:2155632





微信扫一扫,打赏作者吧~












