日前,住建部编写印发了《危险性较大的分部分项工程专项施工方案编制指南》(文末“阅读原文”附下载链接),内容涵盖“危大工程”的九大项:①基坑工程、②模板支撑体系工程、③起重吊装及安装拆卸工程、④脚手架工程、⑤拆除工程、⑥暗挖工程、⑦建筑幕墙安装工程、⑧人工挖孔桩工程、⑨钢结构安装工程,请结合实际参照执行。

住房和城乡建设部办公厅关于印发危险性较大的分部分项工程专项施工方案编制指南的通知
各省、自治区住房和城乡建设厅,直辖市住房和城乡建设(管)委,新疆生产建设兵团住房和城乡建设局:
为进一步加强和规范房屋建筑和市政基础设施工程中危险性较大的分部分项工程安全管理,提升房屋建筑和市政基础设施工程安全生产水平,我部组织编写了《危险性较大的分部分项工程专项施工方案编制指南》。现印发给你们,请结合实际参照执行。
住房和城乡建设部办公厅
2021年12月8日
(此件主动公开)
附件:危险性较大的分部分项工程专项施工方案编制指南
危险性较大的分部分项工程专项施工方案
编制指南
(1)工程基本情况:基坑周长、面积、开挖深度、基坑支护设计安全等级、基坑设计使用年限等。(2)工程地质情况:地形地貌、地层岩性、不良地质作用和地质灾害、特殊性岩土等情况。(3)工程水文地质情况:地表水、地下水、地层渗透性与地下水补给排泄等情况。(1)邻近建(构)筑物、道路及地下管线与基坑工程的位置关系。(2)邻近建(构)筑物的工程重要性、层数、结构形式、基础形式、基础埋深、桩基础或复合地基增强体的平面布置、桩长等设计参数、建设及竣工时间、结构完好情况及使用状况。(4)地下管线(包括供水、排水、燃气、热力、供电、通信、消防等)的重要性、规格、埋置深度、使用情况以及废弃的供、排水管线情况。(5)环境平面图应标注与工程之间的平面关系及尺寸,条件复杂时,还应画剖面图并标注剖切线及剖面号,剖面图应标注邻近建(构)筑物的埋深、地下管线的用途、材质、管径尺寸、埋深等。(6)临近河、湖、管渠、水坝等位置,应查阅历史资料,明确汛期水位高度,并分析对基坑可能产生的影响。(8)邻近高压线铁塔、信号塔等构筑物及其对施工作业设备限高、限接距离等情况。3.基坑支护、地下水控制及土方开挖设计(包括基坑支护平面、剖面布置,施工降水、帷幕隔水,土方开挖方式及布置,土方开挖与加撑的关系)。4.施工平面布置:基坑围护结构施工及土方开挖阶段的施工总平面布置(含临水、临电、安全文明施工现场要求及危大工程标识等)及说明,基坑周边使用条件。5.施工要求:明确质量安全目标要求,工期要求(本工程开工日期、计划竣工日期),基坑工程计划开工日期、计划完工日期。6.风险辨识与分级:风险因素辨识及基坑安全风险分级。1.法律依据:基坑工程所依据的相关法律、法规、规范性文件、标准、规范等。2.项目文件:施工合同(施工承包模式)、勘察文件、基坑设计施工图纸、现状地形及影响范围管线探测或查询资料、相关设计文件、地质灾害危险性评价报告、业主相关规定、管线图等。1.施工进度计划:基坑工程的施工进度安排,具体到各分项工程的进度安排。2.材料与设备计划等:机械设备配置,主要材料及周转材料需求计划,主要材料投入计划、力学性能要求及取样复试详细要求,试验计划。1.技术参数:支护结构施工、降水、帷幕、关键设备等工艺技术参数。2.工艺流程:基坑工程总的施工工艺流程和分项工程工艺流程。3.施工方法及操作要求:基坑工程施工前准备,地下水控制、支护施工、土方开挖等工艺流程、要点,常见问题及预防、处理措施。4.检查要求:基坑工程所用的材料进场质量检查、抽检,基坑施工过程中各工序检验内容及检验标准。1.组织保障措施:安全组织机构、安全保证体系及相应人员安全职责等。2.技术措施:安全保证措施、质量技术保证措施、文明施工保证措施、环境保护措施、季节性施工保证措施等。3.监测监控措施:监测组织机构,监测范围、监测项目、监测方法、监测频率、预警值及控制值、巡视检查、信息反馈,监测点布置图等。1.施工管理人员:管理人员名单及岗位职责(如项目负责人、项目技术负责人、施工员、质量员、各班组长等)。2.专职安全人员:专职安全生产管理人员名单及岗位职责。3.特种作业人员:特种作业人员持证人员名单及岗位职责。1.验收标准:根据施工工艺明确相关验收标准及验收条件。2.验收程序及人员:具体验收程序,确定验收人员组成(建设、勘察、设计、施工、监理、监测等单位相关负责人)。3.验收内容:基坑开挖至基底且变形相对稳定后支护结构顶部水平位移及沉降、建(构)筑物沉降、周边道路及管线沉降、锚杆(支撑)轴力控制值,坡顶(底)排水措施和基坑侧壁完整性。1.应急处置领导小组组成与职责、应急救援小组组成与职责,包括抢险、安保、后勤、医救、善后、应急救援工作流程、联系方式等。3.周边建(构)筑物、道路、地下管线等产权单位各方联系方式、救援医院信息(名称、电话、救援线路)。1.施工设计计算书(如基坑为专业资质单位正式施工图设计,此附件可略)。2.相关施工图纸:施工总平面布置图、基坑周边环境平面图、监测点平面图、基坑土方开挖示意图、基坑施工顺序示意图、基坑马道收尾示意图等。
1.模板支撑体系工程概况和特点:本工程及模板支撑体系工程概况,具体明确模板支撑体系的区域及梁板结构概况,模板支撑体系的地基基础情况等。2.施工平面及立面布置:本工程施工总体平面布置情况、支撑体系区域的结构平面图及剖面图。3.施工要求:明确质量安全目标要求,工期要求(本工程开工日期、计划竣工日期),模板支撑体系工程搭设日期及拆除日期。4.风险辨识与分级:风险辨识及模板支撑体系安全风险分级。1.法律依据:模板支撑体系工程所依据的相关法律、法规、规范性文件、标准、规范等。2.项目文件:施工合同(施工承包模式)、勘察文件、施工图纸等。1.施工进度计划:模板支撑体系工程施工进度安排,具体到各分项工程的进度安排。2.材料与设备计划:模板支撑体系选用的材料和设备进出场明细表。1.技术参数:模板支撑体系的所用材料选型、规格及品质要求,模架体系设计、构造措施等技术参数。2.工艺流程:支撑体系搭设、使用及拆除工艺流程支架预压方案。3.施工方法及操作要求:模板支撑体系搭设前施工准备、基础处理、模板支撑体系搭设方法、构造措施(剪刀撑、周边拉结、后浇带支撑设计等)、模板支撑体系拆除方法等。4.支撑架使用要求:混凝土浇筑方式、顺序、模架使用安全要求等。5.检查要求:模板支撑体系主要材料进场质量检查,模板支撑体系施工过程中对照专项施工方案有关检查内容等。1.组织保障措施:安全组织机构、安全保证体系及相应人员安全职责等。2.技术措施:安全保证措施、质量技术保证措施、文明施工保证措施、环境保护措施、季节性施工保证措施等。3.监测监控措施:监测点的设置、监测仪器设备和人员的配备、监测方式方法、信息反馈、预警值计算等。1.施工管理人员:管理人员名单及岗位职责(如项目负责人、项目技术负责人、施工员、质量员、各班组长等)。2.专职安全人员:专职安全生产管理人员名单及岗位职责。3.特种作业人员:模板支撑体系搭设持证人员名单及岗位职责。1.验收标准:根据施工工艺明确相关验收标准及验收条件。2.验收程序及人员:具体验收程序,确定验收人员组成(建设、设计、施工、监理、监测等单位相关负责人)。3.验收内容:材料构配件及质量、搭设场地及支撑结构的稳定性、阶段搭设质量、支撑体系的构造措施等。1.应急处置领导小组组成与职责、应急救援小组组成与职责,包括抢险、安保、后勤、医救、善后、应急救援工作流程、联系方式等。1.计算书:支撑架构配件的力学特性及几何参数,荷载组合包括永久荷载、施工荷载、风荷载,模板支撑体系的强度、刚度及稳定性的计算,支撑体系基础承载力、变形计算等。2.相关图纸:支撑体系平面布置、立(剖)面图(含剪刀撑布置),梁模板支撑节点详图与结构拉结节点图,支撑体系监测平面布置图等。
(2)工程所在位置、场地及其周边环境(包括邻近建(构)筑物、道路及地下地上管线、高压线路、基坑的位置关系)、装配式建筑构件的运输及堆场情况等。(3)邻近建(构)筑物、道路及地下管线的现况(包括基坑深度、层数、高度、结构型式等)。(1)施工总体平面布置:临时施工道路及材料堆场布置,施工、办公、生活区域布置,临时用电、用水、排水、消防布置,起重机械配置,起重机械安装拆卸场地等。(2)地下管线(包括供水、排水、燃气、热力、供电、通信、消防等)的特征、埋置深度等。3.施工要求:明确质量安全目标要求,工期要求(本工程开工日期和计划竣工日期),起重吊装及安装拆卸工程计划开工日期、计划完工日期。4.风险辨识与分级:风险因素辨识及起重吊装、安装拆卸工程安全风险分级。1.法律依据:起重吊装及安装拆卸工程所依据的相关法律、法规、规范性文件、标准、规范等。2.项目文件:施工图设计文件,吊装设备、设施操作手册(使用说明书),被安装设备设施的说明书,施工合同等。1.施工进度计划:起重吊装及安装、加臂增高起升高度、拆卸工程施工进度安排,具体到各分项工程的进度安排。2.材料与设备计划:起重吊装及安装拆卸工程选用的材料、机械设备、劳动力等进出场明细表。1.技术参数:工程的所用材料、规格、支撑形式等技术参数,起重吊装及安装、拆卸设备设施的名称、型号、出厂时间、性能、自重等,被吊物数量、起重量、起升高度、组件的吊点、体积、结构形式、重心、通透率、风载荷系数、尺寸、就位位置等性能参数。2.工艺流程:起重吊装及安装拆卸工程施工工艺流程图,吊装或拆卸程序与步骤,二次运输路径图,批量设备运输顺序排布。3.施工方法:多机种联合起重作业(垂直、水平、翻转、递吊)及群塔作业的吊装及安装拆卸,机械设备、材料的使用,吊装过程中的操作方法,吊装作业后机械设备和材料拆除方法等。4.操作要求:吊装与拆卸过程中临时稳固、稳定措施,涉及临时支撑的,应有相应的施工工艺,吊装、拆卸的有关操作具体要求,运输、摆放、胎架、拼装、吊运、安装、拆卸的工艺要求。5.安全检查要求:吊装与拆卸过程主要材料、机械设备进场质量检查、抽检,试吊作业方案及试吊前对照专项施工方案有关工序、工艺、工法安全质量检查内容等。1.组织保障措施:安全组织机构、安全保证体系及人员安全职责等。2.技术措施:安全保证措施、质量技术保证措施、文明施工保证措施、环境保护措施、季节性及防台风施工保证措施等。3.监测监控措施:监测点的设置,监测仪器、设备和人员的配备,监测方式、方法、频率、信息反馈等。1.施工管理人员:管理人员名单及岗位职责(如项目负责人、项目技术负责人、施工员、质量员、各班组长等)。2.专职安全人员:专职安全生产管理人员名单及岗位职责。3.特种作业人员:机械设备操作人员持证人员名单及岗位职责。1.验收标准:起重吊装及起重机械设备、设施安装,过程中各工序、节点的验收标准和验收条件。2.验收程序及人员:作业中起吊、运行、安装的设备与被吊物前期验收,过程监控(测)措施验收等流程(可用图、表表示);确定验收人员组成(建设、设计、施工、监理、监测等单位相关负责人)。3.验收内容:进场材料、机械设备、设施验收标准及验收表,吊装与拆卸作业全过程安全技术控制的关键环节,基础承载力满足要求,起重性能符合,吊、索、卡、具完好,被吊物重心确认,焊缝强度满足设计要求,吊运轨迹正确,信号指挥方式确定。1.应急处置领导小组组成与职责、应急救援小组组成与职责,包括抢险、安保、后勤、医救、善后、应急救援工作流程、联系方式等。3.周边建构筑物、道路、地下管线等产权单位各方联系方式、救援医院信息(名称、电话、救援线路)。移动式起重机(包括汽车式起重机、折臂式起重机等未列入《特种设备目录》中的移动式起重设备和流动式起重机)要求进行地基承载力的验算;吊装高度较高且地基较软弱时,宜进行地基变形验算。垂直起重工程,应根据辅助起重设备站位图、吊装构件重量和几何尺寸,以及起吊幅度、就位幅度、起升高度,校核起升高度、起重能力,以及被吊物是否与起重臂自身干涉,还有起重全过程中与既有建构筑物的安全距离。水平起重工程,应根据坡度和支承面的实际情况,校核动力设备的牵引力、提供水平支撑反力的结构承载能力。联合起重工程,应充分考虑起重不同步造成的影响,应适当在额定起重性能的基础上进行折减。室外起重作业,起升高度很高,且被吊物尺寸较大时,应考虑风荷载的影响。自制起重设备设施,应具备完整的计算书,各项荷载的分项系数应符合《起重机设计规范》GB3811的规定。根据吊索、吊具的种类和起重形式建立受力模型,对吊索、吊具进行验算,选择适合的吊索具。应注意被吊物翻身时,吊索具的受力会产生变化。自制吊具,如平衡梁等,应具有完整的计算书,根据需要校核其局部和整体的强度、刚度、稳定性。兜、锁、吊、捆等不同系挂工艺,吊链、钢丝绳吊索、吊带等不同吊索种类,对被吊物受力产生不同的影响。应根据实际情况分析被吊物的受力状态,保证被吊物安全。吊耳的验算。应根据吊耳的实际受力状态、具体尺寸和焊缝形式校核其各部位强度。尤其注意被吊物需要翻身的情况,应关注起重全过程中吊耳的受力状态会产生变化。大型网架、大高宽比的T梁、大长细比的被吊物、薄壁构件等,没有设置专用吊耳的,起重过程的系挂方式与其就位后的工作状态有较大区别,应关注并校核起重各个状态下整体和局部的强度、刚度和稳定性。对尚未处于稳定状态的被安装设备或结构,其地锚、缆风绳、临时支撑措施等,应考虑正常状态下向危险方向倾斜不少于5°时的受力,在室外施工的,应叠加同方向的风荷载。塔机附着,应对整个附着受力体系进行验算,包括附着点强度、附墙耳板各部位的强度、穿墙螺栓、附着杆强度和稳定性、销轴和调节螺栓等。缆索式起重机、悬臂式起重机、桥式起重机、门式起重机、塔式起重机、施工升降机等起重机械安装工程,应附完整的基础设计。2.相关施工图纸:施工总平面布置及说明,平面图、立面图应标注明起重吊装及安装设备设施或被吊物与邻近建(构)筑物、道路及地下管线、基坑、高压线路之间的平、立面关系及相关形、位尺寸(条件复杂时,应附剖面图)。
1.脚手架工程概况和特点:本工程及脚手架工程概况,脚手架的类型、搭设区域及高度等。2.施工平面及立面布置:本工程施工总体平面布置图及使用脚手架区域的结构平面、立(剖)面图,塔机及施工升降机布置图等。3.施工要求:明确质量安全目标要求,工期要求(开工日期、计划竣工日期),脚手架工程搭设日期及拆除日期。5.风险辨识与分级:风险辨识及脚手架体系安全风险分级。1.法律依据:脚手架工程所依据的相关法律、法规、规范性文件、标准、规范等。2.项目文件:施工合同(施工承包模式)、勘察文件、施工图纸等。1.施工进度计划:总体施工方案及各工序施工方案,施工总体流程、施工顺序及进度。2.材料与设备计划:脚手架选用材料的规格型号、设备、数量及进场和退场时间计划安排。1.技术参数:脚手架类型、搭设参数的选择,脚手架基础、架体、附墙支座及连墙件设计等技术参数,动力设备的选择与设计参数,稳定承载计算等技术参数。2.工艺流程:脚手架搭设和安装、使用、升降及拆除工艺流程。3.施工方法及操作要求:脚手架搭设、构造措施(剪刀撑、周边拉结、基础设置及排水措施等),附着式升降脚手架的安全装置(如防倾覆、防坠落、安全锁等)设置,安全防护设置,脚手架安装、使用、升降及拆除等。4.检查要求:脚手架主要材料进场质量检查,阶段检查项目及内容。1.组织保障措施:安全组织机构、安全保证体系及相应人员安全职责等。2.技术措施:安全保证措施、质量技术保证措施、文明施工保证措施、环境保护措施、季节性施工保证措施等。3.监测监控措施:监测组织机构,监测范围、监测项目、监测方法、监测频率、预警值及控制值、巡视检查、信息反馈,监测点布置图等。1.施工管理人员:管理人员名单及岗位职责(如项目负责人、项目技术负责人、施工员、质量员、各班组长等)。2.专职安全人员:专职安全生产管理人员名单及岗位职责。3.特种作业人员:脚手架搭设、安装及拆除人员持证人员名单及岗位职责。4.其他作业人员:其他人员名单及岗位职责(与脚手架安装、拆除、管理有关的人员)。1.验收标准:根据脚手架类型确定验收标准及验收条件。2.验收程序:根据脚手架类型确定脚手架验收阶段、验收项目及验收人员(建设、施工、监理、监测等单位相关负责人)。3.验收内容:进场材料及构配件规格型号,构造要求,组装质量,连墙件及附着支撑结构,防倾覆、防坠落、荷载控制系统及动力系统等装置。1.应急处置领导小组组成与职责、应急救援小组组成与职责,包括抢险、安保、后勤、医救、善后、应急救援工作流程、联系方式等。(1)落地脚手架计算书:受弯构件的强度和连接扣件的抗滑移、立杆稳定性、连墙件的强度、稳定性和连接强度;落地架立杆地基承载力;悬挑架钢梁挠度;(2)附着式脚手架计算书:架体结构的稳定计算(厂家提供)、支撑结构穿墙螺栓及螺栓孔混凝土局部承压计算、连接节点计算;(3)吊篮计算:吊篮基础支撑结构承载力核算、抗倾覆验算、加高支架稳定性验算。(1)脚手架平面布置、立(剖)面图(含剪刀撑布置),脚手架基础节点图,连墙件布置图及节点详图,塔机、施工升降机及其他特殊部位布置及构造图等。(2)吊篮平面布置、全剖面图,非标吊篮节点图(包括非标支腿、支腿固定稳定措施、钢丝绳非正常固定措施),施工升降机及其他特殊部位(电梯间、高低跨、流水段)布置及构造图等。
1.拆除工程概况和特点:本工程及拆除工程概况,工程所在位置、场地情况等,各拟拆除物的平面尺寸、结构形式、层数、跨径、面积、高度或深度等,结构特征、结构性能状况,电力、燃气、热力等地上地下管线分布及使用状况等。2.施工平面布置:拆除阶段的施工总平面布置(包括周边建筑距离、道路、安全防护设施搭设位置、临时用电设施、消防设施、临时办公生活区、废弃材料堆放位置、机械行走路线,拆除区域的主要通道和出入口)。(1)毗邻建(构)筑物、道路、管线(包括供水、排水、燃气、热力、供电、通信、消防等)、树木和设施等与拆除工程的位置关系;改造工程局部拆除结构和保留结构的位置关系。(2)毗邻建(构)筑物和设施的重要程度和特殊要求、层数、高度(深度)、结构形式、基础形式、基础埋深、建设及竣工时间、现状情况等。(3)施工平面图、断面图等应按规范绘制,环境复杂时,还应标注毗邻建(构)筑物的详细情况,并说明施工振动、噪声、粉尘等有害效应的控制要求。4.施工要求:明确安全质量目标要求,工期要求(本工程开工日期、计划竣工日期)。5.风险辨识与分级:风险因素辨识及拆除安全风险分级。1.法律依据:拆除工程所依据的相关法律、法规、规范性文件、标准、规范等。2.项目文件:包括施工合同(施工承包模式)、拆除结构设计资料、结构鉴定资料、拆除设备操作手册或说明书、现场勘查资料、业主规定等。1.施工进度计划:总体施工方案及各工序施工方案,施工总体流程、施工顺序。2.材料与设备计划等:拆除工程所选用的材料和设备进出场明细表。1.技术参数:拟拆除建、构筑物的结构参数及解体、清运、防护设施、关键设备及爆破拆除设计等技术参数。2.工艺流程:拆除工程总的施工工艺流程和主要施工方法的施工工艺流程;拆除工程整体、单体或局部的拆除顺序。3.施工方法及操作要求:人工、机械、爆破和静力破碎等各种拆除施工方法的工艺流程、要点,常见问题及预防、处理措施。4.检查要求:拆除工程所用的主要材料、设备进场质量检查、抽检;拆除前及施工过程中对照专项施工方案有关检查内容等。1.组织保障措施:安全组织机构、安全保证体系及相应人员安全职责等。2.技术措施:安全保证措施、质量技术保证措施、文明施工保证措施、环境保护措施、季节施工保证措施等。3.监测监控措施:描述监测点的设置、监测仪器设备和人员的配备、监测方式方法、信息反馈等。1.施工管理人员:管理人员名单及岗位职责(如项目负责人、项目技术负责人、施工员、质量员、各班组长等)。2.专职安全人员:专职安全生产管理人员名单及岗位职责。3.特种作业人员:特种作业人员持证人员名单及岗位职责。1.验收标准:根据施工工艺明确相关验收标准及验收条件。2.验收程序及人员:具体验收程序,确定验收人员组成(施工、监理、监测等单位相关负责人)。3.验收内容:明确局部拆除保留结构、作业平台承载结构变形控制值;明确防护设施、拟拆除物的稳定状态控制标准。1.应急救援领导小组组成与职责、应急救援小组组成与职责,包括抢险、安保、后勤、医救、善后、应急救援工作流程、联系方式等。3.周边建构筑物、道路、地上地下管线等产权单位各方联系方式、救援医院信息(名称、电话、救援线路)。1.吊运计算,见“三、起重吊装及安装拆卸工程”的计算要求,移动式拆除机械底部受力的结构承载能力计算书,临时支撑计算书,爆破拆除时的爆破计算书。2.相关图纸。
1.暗挖工程概况和特点:工程所在位置、设计概况与工程规模(结构形式、尺寸、埋深等)、开工时间及计划完工时间等。2.工程地质与水文地质条件:与工程有关的地层描述(包括名称、厚度、状态、性质、物理力学参数等)。含水层的类型,含水层的厚度及顶、底板标高,含水层的富水性、渗透性、补给与排泄条件,各含水层之间的水力联系,地下水位标高及动态变化。绘制地层剖面图,应展示工程所处的地质、地下水环境,并标注结构位置。3.施工平面布置:拟建工程区域、生活区与办公区、道路、加工区域、材料堆场、机械设备、临水、临电、消防的布置等,在施工现场显著位置公告危大工程名称、施工时间和具体责任人员,危险区域安全警示标志。(1)周边环境与工程的位置关系平面图、剖面图,并标注周边环境的类型。(2)邻近建(构)筑物的工程重要性、层数、结构形式、基础形式、基础埋深、建设及竣工时间、结构完好情况及使用状况。(3)邻近道路的重要性、交通负载量、道路特征、使用情况。(4)地下管线(包括供水、排水、燃气、热力、供电、通信、消防等)的重要性、特征、埋置深度、使用情况。(5)地表水系的重要性、性质、防渗情况、水位、对暗挖工程的影响程度等。5.施工要求:明确质量安全目标要求,工期要求(本工程开工日期、计划竣工日期),暗挖工程计划开工日期、计划完工日期。6.风险辨识与分级:风险因素辨识及暗挖工程安全风险分级。1.法律依据:暗挖工程所依据的相关法律、法规、规范性文件、标准、规范等。2.项目文件:施工合同(施工承包模式)、勘察文件、设计文件及施工图、地质灾害危险性评价报告、安全风险评估报告、地下水控制专家评审报告等。1.施工进度计划:暗挖工程的施工进度安排,具体到各分项工程的进度安排。2.材料与设备计划等:机械设备配置,主要材料及周转材料需求计划,主要材料投入计划、物理力学性能要求及取样复试详细要求,试验计划。1.技术参数:设备技术参数(包括主要施工机械设备选型及适应性评估等,如顶管设备、盾构设备、箱涵顶进设备、注浆设备和冻结设备等)、开挖技术参数(包括开挖断面尺寸、开挖进尺等)、支护技术参数(材料、构造组成、尺寸等)。2.工艺流程:暗挖工程总的施工工艺流程和各分项工程工艺流程。3.施工方法及操作要求:暗挖工程施工前准备,地下水控制、支护施工、土方开挖等工艺流程、要点,常见问题及预防、处理措施。4.检查要求:暗挖工程所用的材料、构件进场质量检查、抽检,施工过程中各工序检查内容及检查标准。1.组织保障措施:安全组织机构、安全保证体系及相应人员安全职责等。2.技术措施:安全保证措施、质量技术保证措施、文明施工保证措施、环境保护措施、季节施工保证措施等。3.监测监控措施:监测组织机构,监测范围、监测项目、监测方法、监测频率、预警值及控制值、巡视检查、信息反馈,监测点布置图等。1.施工管理人员:管理人员名单及岗位职责(如项目负责人、项目技术负责人、施工员、质量员、各班组长等)。2.专职安全人员:专职安全生产管理人员名单及岗位职责。3.特种作业人员:特种作业人员持证人员名单及岗位职责。1.验收标准:根据施工工艺明确相关验收标准及验收条件。2.验收程序及人员:具体验收程序,确定验收人员组成(建设、勘察、设计、施工、监理、监测等单位相关负责人)。3.验收内容:暗挖工程自身结构的变形、完整程度,周边环境变形,地下水控制等。1.应急处置领导小组组成与职责、应急救援小组组成与职责,包括抢险、安保、后勤、医救、善后、应急救援工作流程、联系方式等。3.周边建构筑物、道路、地下管线等产权单位各方联系方式、救援医院信息(名称、电话、救援线路)。1.施工计算书:注浆量和注浆压力、盾构掘进参数、顶管(涵)顶进参数、反力架(或后背)、钢套筒、冻结壁验算、地下水控制等。2.相关施工图纸:工程设计图、施工总平面布置图、周边环境平面(剖面)图、施工步序图、节点详图、监测布置图等。
1.建筑幕墙安装工程概况和特点:本工程及建筑幕墙安装工程概况,幕墙系统的类型、划分区域,幕墙的安装高度、幕墙的形状、幕墙材料的大小和重量、总包提供的安装条件、幕墙工程危大内容等。2.施工平面及立面布置:本工程施工总体平面布置图,包括幕墙工程平面图、立面图、剖面图、典型节点图等。3.施工要求:明确质量安全目标要求,工期要求(本工程开工日期、计划竣工日期),幕墙工程开始安装日期及完成日期。4.幕墙工程周边结构概况及施工地的气候特征和季节性天气。5.风险辨识与分级:风险辨识及幕墙工程安全风险分级。1.法律依据:建筑幕墙安装工程所依据的相关法律、法规、规范性文件、标准、规范等。2.项目文件:施工合同(施工承包模式)、勘察文件、施工图纸等。1.施工进度计划:幕墙工程总体施工顺序及进度、各幕墙施工措施介绍和施工顺序及进度。2.材料与设备计划:幕墙工程所用材料及幕墙施工临时设施所用材料和设备的规格型号、数量及进场和退场时间计划安排。1.技术参数:幕墙类型、安装操作设施的选择,基础、架体、附墙支座及连墙件设计等技术参数,动力设备的选择与设计参数。2.工艺流程:幕墙材料及组件运输,安装设施的安装、使用及拆除工艺流程。3.施工方法及操作要求:幕墙安装操作设施搭设前施工准备、搭设方法、构造措施(如剪刀撑、周边拉结等),安全装置(如防倾覆、防坠落、安全锁等)设置,安全防护设置,拆除方法等。4.检查要求:幕墙工程所用的材料进场质量检查,阶段检查项目及内容。1.组织保障措施:安全组织机构、安全保证体系及相应人员安全职责等。2.技术措施:安全保证措施、质量技术保证措施、文明施工保证措施、环境保护措施、季节性施工保证措施等。3.监测监控措施:监测内容,监测方法、监测频率、监测仪器设备的名称、型号和精度等级,监测项目报警值,巡视检查、信息反馈,监测点平面布置图等。1.施工管理人员:管理人员名单及岗位职责(如项目负责人、项目技术负责人、施工员、质量员、各班组长等)。2.专职安全人员:专职安全生产管理人员名单及岗位职责。3.特种作业人员:幕墙安装操作设施搭设的持证人员名单及岗位职责。1.验收标准:根据幕墙安装临时设施的设计及要求编写验收标准及验收条件。2.验收程序及人员:根据幕墙安装临时设施的设计要求及使用要求确定幕墙安装验收阶段、验收项目及验收人员(建设、施工、监理、监测等单位相关负责人)。3.验收内容:进场材料及构配件规格型号,构造要求,组装质量,连墙件及附着支撑结构,防倾覆、防坠落、荷载控制系统及动力系统等装置。1.应急处置领导小组组成与职责、应急救援小组组成与职责,包括抢险、安保、后勤、医救、善后、应急救援工作流程及应对措施、联系方式等。1.幕墙工程计算书:计算依据、计算参数、计算简图、控制指标及幕墙安装操作设施及运输设备的各构部件、基础、附着支撑的承载力验算,索具吊具及动力设备的计算等。2.相关设计图纸:幕墙安装操作设施及运输设备的布置平面图、剖面图,安全防护设计施工图,基础、预埋锚固、附着支撑、特殊部位、特殊构造等节点详图,幕墙构件堆放平面图及堆放大样、幕墙吊装运行路线及运输路线图等。
1.开挖深度范围内分布有厚度超过2m的流塑状泥或厚度超过4m的软塑状土。5.地下水丰富,采取措施后仍无法避免边抽水边作业。7.开挖面3m以下土层中分布有腐植质有机物、煤层等可能存在有毒气体的土层。(1)工程基本情况:桩数、桩长、桩径、桩的用途(护坡桩、抗滑桩、基础桩等)。(2)工程地质、水文地质情况及桩与地层关系:地形地貌、地层岩性、地下水、地层渗透性,桩与典型地层剖面图关系等情况。(3)工程环境情况:工程所在位置、场地及其周边环境情况,地表水、洪水的影响等情况。2.施工平面布置:临时施工道路及材料堆场布置,施工、办公、生活区域布置,临时用电、用水、排水、消防布置,起重机械配置等。3.施工要求:明确质量安全目标要求,工期要求(本工程开工日期、计划竣工日期),人工挖孔桩工程计划开工日期、计划完工日期。4.人工挖孔桩设计:平面布置图、护壁剖面图、节点大样图等。5.风险辨识与分级:风险因素辨识及人工挖孔安全风险分级。1.法律依据:人工挖孔桩工程的相关法律、法规、规范性文件、标准、规范等。2.施工图设计文件:招标文件、勘察文件、设计图纸、现状地形及影响范围管线探测或查询资料、业主相关规定等。1.施工进度计划:人工挖孔桩工程施工进度安排,具体到各分项工程的进度安排。2.材料与设备计划等:人工挖孔桩工程选用的材料、机具和设备进出场明细表。1.技术参数:挖孔桩孔径、深度、钢筋笼重量、混凝土数量等技术参数。2.工艺流程:施工总体流程、施工顺序,重点包括挖孔桩分区、分序跳挖要求。3.施工方法:开挖方式、出土用垂直运输设备(电动葫芦等)、钢筋笼安装、混凝土浇筑等。4.操作要求:人工挖孔桩工程从开挖到浇筑的有关操作具体要求。5.检查要求:人工挖孔桩工程主要材料进场质量检查、抽检,过程中对照专项施工方案有关检查内容等。2.技术保障措施:安全组织机构、安全保证体系及相应人员安全职责,安全检查相关内容,有针对性的安全保证措施(防坍塌、防高坠、防物体打击),孔内有害气体检测及预防措施,地下水抽排及防止触电安全措施,施工及检查人员上下安全通行措施等。3.监测监控措施:必要的护壁沉降监测,影响区内环境监测,巡视检查,信息反馈等。1.施工管理人员:管理人员名单及岗位职责(如项目负责人、项目技术负责人、施工员、质量员、各班组长等)。2.专职安全人员:专职安全生产管理人员名单及岗位职责。3.特种作业人员:人工挖孔桩工程的特种作业人员持证人员名单及岗位职责。1.验收标准:人工挖孔桩工程各有关验收标准及验收条件。2.验收程序及人员:具体验收程序,验收人员组成(建设、勘察、设计、施工、监理、监测等单位相关负责人)。3.验收内容:依据设计和专项施工方案要求,包括防坍塌措施(护壁高度、厚度、配筋及搭接)、防中毒和窒息措施、防高坠措施、防物体打击措施等安全措施落实情况。1.应急处置领导小组组成与职责、应急救援小组组成与职责,包括抢险、安保、后勤、医救、善后、应急救援工作流程、联系方式等。3.周边建(构)筑物、道路、地下管线等产权单位各方联系方式、救援医院信息(名称、电话、救援线路)。1.施工设计计算书:垂直运输设备计算,钢筋笼吊装计算书。2.相关图纸。
(1)工程基本情况:建筑面积、高度、层数、结构形式、主要特点等。(2)钢结构工程概况及超危大工程内容:钢结构工程平面图、立面图、剖面图,典型节点图、主要钢构件断面图、最大板厚、钢材材质和工程量等,列出超危大工程。2.施工平面布置:临时施工道路及运输车辆行进路线,钢构件堆放场地及拼装场地布置,起重机械布置、移动吊装机械行走路线等,施工、办公、生活区域布置,临时用电、用水、排水、消防布置等。3.施工要求:明确质量安全目标要求,工期要求(本工程开工日期、计划竣工日期),钢结构工程计划开始安装日期、完成安装日期。4.周边环境条件:工程所在位置、场地及其周边环境(邻近建(构)筑物、道路及地下地上管线、高压线路、基坑的位置关系)。5.风险辨识与分级:风险辨识及钢结构安装安全风险分级。1.法律依据:钢结构安装工程所依据的相关法律、法规、规范性文件、标准、规范等。2.项目文件:施工合同(施工承包模式)、勘察文件、施工图纸等。2.施工进度计划:钢结构安装工程的施工进度安排,具体到各分项工程的进度安排。3.施工所需的材料设备及进场计划:机械设备配置、施工辅助材料需求和进场计划,相关测量、检测仪器需求计划,施工用电计划,必要的检验试验计划。(1)钢构件的规格尺寸、重量、安装就位位置(平面距离和立面高度)。(2)选择塔吊及移动吊装设备的性能、数量、安装位置;确定移动起重设备行走路线、选择吊索具、核定移动起重设备站位处地基承载力、并进行工况分析。(3)钢结构安装所需操作平台、工装、拼装胎架、临时承重支撑架、构造措施及其基础设计、地基承载力等技术参数。2.工艺流程:钢结构安装工程总的施工工艺流程和各分项工程工艺流程(操作平台、拼装胎架及临时承重支撑架体的搭设、安装和拆除工艺流程)。3.施工方法及操作要求:钢结构工程施工前准备、现场组拼、安装顺序及就位、校正、焊接、卸载和涂装等施工方法、操作要点,以及所采取的安全技术措施(操作平台、拼装胎架、临时承重支撑架体及相关设施、设备等的搭设和拆除方法),常见安全、质量问题及预防、处理措施。4.检查要求:描述钢构件及其它材料进场质量检查,钢结构安装过程中对照专项施工方案进行有关工序、工艺等过程安全质量检查内容等。1.组织保障措施:安全组织机构、安全保证体系及相应人员安全职责等,明确制度性的安全管理措施,包括人员教育、技术交底、安全检查等要求。2.技术措施:安全保证措施(含防火安全保证措施)、质量技术保证措施、文明施工保证措施、环境保护措施、季节施工保证措施等。3.监测监控措施:监测组织机构,监测范围、监测项目、监测方法、监测频率、预警值及控制值、巡视检查、信息反馈,监测点布置图等。1.施工管理人员:管理人员名单及岗位职责(项目负责人、项目技术负责人、施工员、质量员、各班组长等)。2.专职安全人员:专职安全生产管理人员名单及岗位职责。3.特种作业人员:特种作业人员持证人员名单及岗位职责。1.验收标准:根据施工工艺明确相关验收标准及验收条件(专项施工方案,钢结构施工图纸及工艺设计图纸,钢结构工程施工质量验收标准,安全技术规范、标准、规程,其它验收标准)。2.验收程序及人员:具体验收程序,验收人员组成(建设、施工、监理、监测等单位相关负责人)。(1)吊装机械选型、使用备案证及其必要的地基承载力;双机或多机抬吊时的吊重分配、吊点位置及站车位置等。(2)吊索具的规格、完好程度;吊耳尺寸、位置及焊接质量。(6)提升、顶升、平移(滑移)、转体等相应配套设备的规格和使用性能、配套工装。1.应急救援领导小组组成与职责、应急救援小组组成与职责,包括应急处置逐级上报程序,抢险、安保、后勤、医救、善后、应急救援工作流程、联系方式等。3.周边建(构)筑物、道路、地下管线等产权单位各方联系方式、救援医院信息(名称、电话、救援线路)。1.计算书:包括荷载条件、计算依据、计算参数、荷载工况组合、计算简图(模型)、控制指标、计算结果等。2.计算书内容:吊耳、吊索具、必要的地基或结构承载力验算、拼装胎架、临时支撑架体、有关提升、顶升、滑移及转体等相关工艺设计计算、双机或多机抬吊吊重分配、不同施工阶段(工况)结构强度、变形的模拟计算及其它必要验算的项目。3.相关措施施工图主要包括:吊耳、拼装胎架、临时支承架体、有关提升、顶升、滑移、转体及索、索膜结构张拉等工装、有关安全防护设施、操作平台及爬梯、结构局部加固等;监测点平面布置图;施工总平面布置图。4.相关措施施工图应符合绘图规范要求,不宜采用示意图。
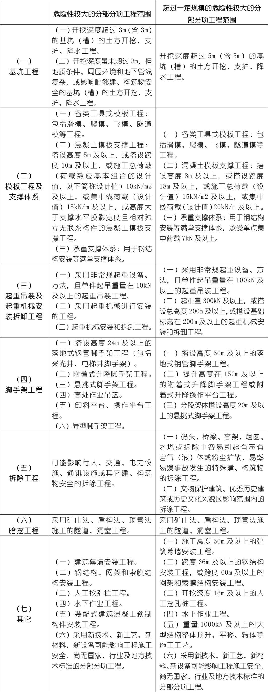
危大工程,即:危险性较大的分部分项工程,是房屋建筑和市政基础设施工安全管理的重中之重,施工单位务必要搞清这三个基本问题:“危大工程”有哪些?专项方案怎么编?专家论证怎么办?三张表总结!
依据:
➤《危险性较大的分部分项工程安全管理规定》(住建部〔2018〕37号令)
➤《危险性较大的分部分项工程安全管理规定》有关问题的通知(建办质〔2018〕31号文)

危大工程,即:危险性较大的分部分项工程,是指房屋建筑和市政基础设施工程在施工过程中,容易导致人员群死群伤或者造成重大经济损失的分部分项工程。危大工程及超过一定规模的危大工程范围是由国务院住房城乡建设主管部门制定的。
【危大工程要求】
施工单位应当在施工前组织工程技术人员编制专项施工方案。
【超过一定规模的危大工程要求】
施工单位应当在施工前组织工程技术人员编制专项施工方案,还应当组织召开专家论证会对专项施工方案进行论证。

【专项方案编制、审核、审批】
施工单位应当在危大工程施工前组织工程技术人员编制专项施工方案。
实行施工总承包的,专项施工方案应当由施工总承包单位组织编制。危大工程实行分包的,专项施工方案可以由相关专业分包单位组织编制。
专项施工方案应当由施工单位技术负责人审核签字、加盖单位公章,并由总监理工程师审查签字、加盖执业印章后方可实施。
危大工程实行分包并由分包单位编制专项施工方案的,专项施工方案应当由总承包单位技术负责人及分包单位技术负责人共同审核签字并加盖单位公章。
【专项方案主要内容】
(一)工程概况:危大工程概况和特点、施工平面布置、施工要求和技术保证条件;
(二)编制依据:相关法律、法规、规范性文件、标准、规范及施工图设计文件、施工组织设计等;
(三)施工计划:包括施工进度计划、材料与设备计划;
(四)施工工艺技术:技术参数、工艺流程、施工方法、操作要求、检查要求等;
(五)施工安全保证措施:组织保障措施、技术措施、监测监控措施等;
(六)施工管理及作业人员配备和分工:施工管理人员、专职安全生产管理人员、特种作业人员、其他作业人员等;
(七)验收要求:验收标准、验收程序、验收内容、验收人员等;
(八)应急处置措施;
(九)计算书及相关施工图纸。

【专家论证、方案评审】
对于超过一定规模的危大工程,施工单位应当组织召开专家论证会对专项施工方案进行论证。实行施工总承包的,由施工总承包单位组织召开专家论证会。专家论证前专项施工方案应当通过施工单位审核和总监理工程师审查。
专家论证会后,应当形成论证报告,对专项施工方案提出通过、修改后通过或者不通过的一致意见。专家对论证报告负责并签字确认。
专项施工方案经论证需修改后通过的,施工单位应当根据论证报告修改完善后,专项施工方案应当由施工单位技术负责人审核签字、加盖单位公章,并由总监理工程师审查签字、加盖执业印章后方可实施。
专项施工方案经论证不通过的,施工单位修改后应当按照本规定的要求重新组织专家论证。
【参会人员】
超过一定规模的危大工程专项施工方案专家论证会的参会人员应当包括:
(一)专家(专家应当从地方人民政府住房城乡建设主管部门建立的专家库中选取,符合专业要求且人数不得少于5名,与本工程有利害关系的人员不得以专家身份参加专家论证会);
(二)建设单位项目负责人;
(三)有关勘察、设计单位项目技术负责人及相关人员;
(四)总承包单位和分包单位技术负责人或授权委派的专业技术人员、项目负责人、项目技术负责人、专项施工方案编制人员、项目专职安全生产管理人员及相关人员;
(五)监理单位项目总监理工程师及专业监理工程师。
【论证内容】
对于超过一定规模的危大工程专项施工方案,专家论证的主要内容应当包括:
(一)专项施工方案内容是否完整、可行;
(二)专项施工方案计算书和验算依据、施工图是否符合有关标准规范;
(三)专项施工方案是否满足现场实际情况,并能够确保施工安全。
依据住建部【2018】37号令《危险性较大的分部分项工程安全管理规定》,以下10条违法违规行为,将受到明确处罚。
☟ 针对建设单位
建设单位有下列行为之一的,责令限期改正,并处1万元以上3万元以下的罚款;对直接负责的主管人员和其他直接责任人员处1000元以上5000元以下的罚款:(二)未按照本规定在招标文件中列出危大工程清单的;(三)未按照施工合同约定及时支付危大工程施工技术措施费或者相应的安全防护文明施工措施费的;(四)未按照本规定委托具有相应勘察资质的单位进行第三方监测的;(五)未对第三方监测单位报告的异常情况组织采取处置措施的。
☟ 针对勘察单位
勘察单位有下列行为的,责令限期改正,依照《建设工程安全生产管理条例》对单位进行处罚;对直接负责的主管人员和其他直接责任人员处1000元以上5000元以下的罚款:未在勘察文件中说明地质条件可能造成的工程风险的。
☟ 针对设计单位
设计单位有下列行为的,责令限期改正,并处1万元以上3万元以下的罚款;对直接负责的主管人员和其他直接责任人员处1000元以上5000元以下的罚款:未在设计文件中注明涉及危大工程的重点部位和环节,未提出保障工程周边环境安全和工程施工安全的意见的。
☟ 针对施工单位
施工单位有下列行为的,依照《建设工程安全生产管理条例》对单位进行处罚,并暂扣安全生产许可证30日;对直接负责的主管人员和其他直接责任人员处1000元以上5000元以下的罚款:未按照本规定编制并审核危大工程专项施工方案的。
施工单位有下列行为之一的,依照《中华人民共和国安全生产法》《建设工程安全生产管理条例》对单位和相关责任人员进行处罚:(一)未向施工现场管理人员和作业人员进行方案交底和安全技术交底的;(二)未在施工现场显著位置公告危大工程,并在危险区域设置安全警示标志的;(三)项目专职安全生产管理人员未对专项施工方案实施情况进行现场监督的。
施工单位有下列行为之一的,责令限期改正,处1万元以上3万元以下的罚款,并暂扣安全生产许可证30日;对直接负责的主管人员和其他直接责任人员处1000元以上5000元以下的罚款:(一)未对超过一定规模的危大工程专项施工方案进行专家论证的;(二)未根据专家论证报告对超过一定规模的危大工程专项施工方案进行修改,或者未按照本规定重新组织专家论证的;(三)未严格按照专项施工方案组织施工,或者擅自修改专项施工方案的。
施工单位有下列行为之一的,责令限期改正,并处1万元以上3万元以下的罚款;对直接负责的主管人员和其他直接责任人员处1000元以上5000元以下的罚款: (一)项目负责人未按照本规定现场履职或者组织限期整改的;(二)施工单位未按照本规定进行施工监测和安全巡视的;(五)未按照本规定建立危大工程安全管理档案的。
☟ 针对监理单位
监理单位有下列行为之一的,依照《中华人民共和国安全生产法》《建设工程安全生产管理条例》对单位进行处罚;对直接负责的主管人员和其他直接责任人员处1000元以上5000元以下的罚款:(一)总监理工程师未按照本规定审查危大工程专项施工方案的;(二)发现施工单位未按照专项施工方案实施,未要求其整改或者停工的;(三)施工单位拒不整改或者不停止施工时,未向建设单位和工程所在地住房城乡建设主管部门报告的。
监理单位有下列行为之一的,责令限期改正,并处1万元以上3万元以下的罚款;对直接负责的主管人员和其他直接责任人员处1000元以上5000元以下的罚款:(四)未按照本规定建立危大工程安全管理档案的。
☟ 针对监测单位
监测单位有下列行为之一的,责令限期改正,并处1万元以上3万元以下的罚款;对直接负责的主管人员和其他直接责任人员处1000元以上5000元以下的罚款:(四)发现异常未及时报告的。
本篇文章来源于微信公众号: 建筑工程鲁班联盟