万能的工程量清单计价模板,屡试不爽!
作者:而立居士发布时间:2022-06-04分类:预算造价浏览:1521评论:0
任务1:建设工程工程量清单计价规范适用要求
建设工程工程量清单计价方式的选择与要求 1.全部使用国有资金投资或国有资金为主(二者简称“国有资金投资”)的工程建设项目,必须采用工程量清单计价。 2.非国有资金投资的工程建设项目,可采用工程量清单计价。 3.工程量清单应采用综合单价计价。 4.措施项目中的安全文明施工费必须按国家或省级、行业建设主管部门的规定计算,不得作为竞争性费用。 5.规费和税金必须按国家或省级、行业建设主管部门的规定计算,不得作为竞争性费用。
任务2:基本建设与建设项目的划分
基本建设是指投资建造固定资产和形成物质基础的经济活动。 建设项目的概念 建设项目一般是指在一个场地或几个场地上,按一个总体设计进行施工的各个工程项目的总和,它是由一个或几个单项工程组成。 建设项目的划分 (1)单项工程 (2)单位工程 (3)分部工程 (4)分项工程 例如北京市怀柔某中学项目的基本建设与建设项目的划分
任务3:工程量清单的编制要求
工程量清单的编制要求 采用工程量清单方式招标,工程量清单必须作为招标文件的组成部分,其准确性和完整性由招标人负责。 工程量清单的作用 工程量清单是工程量清单计价的基础,应作为编制招标控制价、投标报价、计算工程量、支付工程款、调整合同价款、办理竣工结算以及工程索赔等的依据之一。 工程量清单的概念 工程量清单是指建设工程的分部分项工程项目、措施项目、其他项目、规费项目和税金项目的名称和相应数量等的明细清单。 工程量清单的组成 工程量清单应由分部分项工程量清单、措施项目清单、其他项目清单、规费项目清单、税金项目清单组成。
任务4:工程量清单计价文件编制要求
招标控制价文件的编制要求 (一)招标控制价一般规定 (二)招标控制价的编制依据 (三)招标控制价的编制要求 投标报价的编制要求 (一)投标报价的编制一般规定 (二)投标报价的编制依据 (三)投标报价的编制要求
任务:多层框架结构办公楼建筑面积计算 根据怀柔区某中学翻建的一幢三层办公楼的土建施工图建04至建06和《建筑工程建筑面积计算规范》(GB/T50353-2013)的计算规则计算出本工程的建筑面积。 计算建筑面积的规定 1 、建筑物的建筑面积应按自然层外墙结构外围水平面积之和计算。结构层高在2.20m及以上的,应计算全面积;结构层高在2.20m以下的,应计算1/2面积。 2、建筑物内设有局部楼层时,对于局部楼层的二层及以上楼层,有围护结构的应按其围护结构外围水平面积计算,无围护结构的应按其结构底板水平面积计算,且结构层高在2.20m及以上的,应计算全面积,结构层高在2.20m以下的,应计算1/2面积。 3、对于形成建筑空间的坡屋顶,结构净高在2.10m及以上的部位应计算全面积;结构净高在1.20m及以上至2.10m以下的部位应计算1/2面积;结构净高在1.20m以下的部位不应计算建筑面积。 4、对于场馆看台下的建筑空间,结构净高在2.10m及以上的部位应计算全面积;结构净高在1.20m及以上至2.10m以下的部位应计算1/2面积;结构净高在1.20m以下的部位不应计算建筑面积。室内单独设置的有围护设施的悬挑看台,应按看台结构底板水平投影面积计算建筑面积。有顶盖无围护结构的场馆看台应按其顶盖水平投影面积的1/2计算面积。 5、 地下室、半地下室应按其结构外围水平面积计算。结构层高在2.20m及以上的,应计算全面积;结构层高在2.20m以下的,应计算1/2面积。 6、 出入口外墙外侧坡道有顶盖的部位,应按其外墙结构外围水平面积的1/2计算面积。 7、 建筑物架空层及坡地建筑物吊脚架空层,应按其顶板水平投影计算建筑面积。结构层高在2.20m及以上的,应计算全面积;结构层高在2.20m以下的,应计算1/2面积。 8、 建筑物的门厅、大厅应按一层计算建筑面积,门厅、大厅内设置的走廊应按走廊结构底板水平投影面积计算建筑面积。结构层高在2.20m及以上的,应计算全面积;结构层高在2.20m以下的,应计算1/2面积。 9、 对于建筑物间的架空走廊,有顶盖和围护设施的,应按其围护结构外围水平面积计算全面积;无围护结构、有围护设施的,应按其结构底板水平投影面积计算1/2面积。 10、 对于立体书库、立体仓库、立体车库,有围护结构的,应按其围护结构外围水平面积计算建筑面积;无围护结构、有围护设施的,应按其结构底板水平投影面积计算建筑面积。无结构层的应按一层计算,有结构层的应按其结构层面积分别计算。结构层高在2.20m及以上的,应计算全面积;结构层高在2.20m以下的,应计算1/2面积。 11、 有围护结构的舞台灯光控制室,应按其围护结构外围水平面积计算。结构层高在2.20m及以上的,应计算全面积;结构层高在2.20m以下的,应计算1/2面积。 12、 附属在建筑物外墙的落地橱窗,应按其围护结构外围水平面积计算。结构层高在2.20m及以上的,应计算全面积;结构层高在2.20m以下的,应计算1/2面积。 13、 窗台与室内楼地面高差在0.45m以下且结构净高在2.10m及以上的凸(飘)窗,应按其围护结构外围水平面积计算1/2面积。 14、 有围护设施的室外走廊(挑廊),应按其结构底板水平投影面积计算1/2面积;有围护设施(或柱)的檐廊,应按其围护设施(或柱)外围水平面积计算1/2面积。 15、 门斗应按其围护结构外围水平面积计算建筑面积,且结构层高在2.20m及以上的,应计算全面积;结构层高在2.20m以下的,应计算1/2面积。 16、 门廊应按其顶板的水平投影面积的1/2计算建筑面积;有柱雨篷应按其结构板水平投影面积的1/2计算建筑面积;无柱雨篷的结构外边线至外墙结构外边线的宽度在2.10m及以上的,应按雨篷结构板的水平投影面积的1/2计算建筑面积。 17、 设在建筑物顶部的、有围护结构的楼梯间、水箱间、电梯机房等,结构层高在2.20m及以上的应计算全面积;结构层高在2.20m以下的,应计算1/2面积。 18、 围护结构不垂直于水平面的楼层,应按其底板面的外墙外围水平面积计算。结构净高在2.10m及以上的部位,应计算全面积;结构净高在1.20m及以上至2.10m以下的部位,应计算1/2面积;结构净高在1.20m以下的部位,不应计算建筑面积。 19、 建筑物的室内楼梯、电梯井、提物井、管道井、通风排气竖井、烟道,应并入建筑物的自然层计算建筑面积。有顶盖的采光井应按一层计算面积,且结构净高在2.10m及以上的,应计算全面积;结构净高在2.10m以下的,应计算1/2面积。 20、 室外楼梯应并入所依附建筑物自然层,并应按其水平投影面积的1/2计算建筑面积。 21、 在主体结构内的阳台,应按其结构外围水平面积计算全面积;在主体结构外的阳台,应按其结构底板水平投影面积计算1/2面积。 22、 有顶盖无围护结构的车棚、货棚、站台、加油站、收费站等,应按其顶盖水平投影面积的1/2计算建筑面积。 23、 以幕墙作为围护结构的建筑物,应按幕墙外边线计算建筑面积。 24、 建筑物的外墙外保温层,应按其保温材料的水平截面积计算,并计入自然层建筑面积。 25、 与室内相通的变形缝,应按其自然层合并在建筑物建筑面积内计算。对于高低联跨的建筑物,当高低跨内部连通时,其变形缝应计算在低跨面积内。 26、 对于建筑物内的设备层、管道层、避难层等有结构层的楼层,结构层高在2.20m及以上的,应计算全面积;结构层高在2.20m以下的,应计算1/2面积。 27、 下列项目不应计算建筑面积: 1) 与建筑物内不相连通的建筑部件; 2)骑楼、过街楼底层的开放公共空间和建筑物通道; 3)舞台及后台悬挂幕布和布景的天桥、挑台等; 4) 露台、露天游泳池、花架、屋顶的水箱及装饰性结构构件; 5) 建筑物内的操作平台、上料平台、安装箱和罐体的平台; 6) 勒脚、附墙柱、垛、台阶、墙面抹灰、装饰面、镶贴块料面层、装饰性幕墙,主体结构外的空调室外机搁板(箱)、构件、配件,挑出宽度在2.10m以下的无柱雨篷和顶盖高度达到或超过两个楼层的无柱雨篷; 7) 窗台与室内地面高差在0.45m以下且结构净高在2.10m以下的凸(飘)窗,窗台与室内地面高差在0.45m及以上的凸(飘)窗; 8) 室外爬梯、室外专用消防钢楼梯; 9) 无围护结构的观光电梯; 10) 建筑物以外的地下人防通道,独立的烟囱、烟道、地沟、油(水)罐、气柜、水塔、贮油(水)池、贮仓、栈桥等构筑物。 本规范用词说明 1 为便于在执行本规范条文时区别对待,对要求严格程度不同的用词说明如下: 1)表示很严格,非这样做不可的: 正面词采用“必须”,反面词采用“严禁”。 2)表示严格,在正常情况下均应这样做的: 正面词采用“应”,反面词采用“不应”或“不得”。 3)表示允许稍有选择,在条件许可时首先应这样做的: 正面词采用“宜”,反面词采用“不宜”。 4)表示有选择,在一定条件下可以这样做的,采用“可”。 2 条文中指明应按其他有关标准执行的写法为:“应符合……的规定”或“应按……执行”。
任务1:土方工程工程量清单编制
土壤分类表 本工程土方工程涉及的清单项目
任务2:砌筑工程工程量清单编制
任务3:现浇混凝土工程工程量清单编制
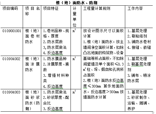
任务4:屋面及防水工程工程量清单编制
任务5:保温、隔热工程工程量清单编制
相关推荐
欢迎 你 发表评论:
- 预算造价排行
- 公益广告(请勿拦截)
-
- 最近发表
-
- 关于印发《山东省房屋建筑和市政基础设施工程造价咨询服务招标文件示范文-济南版》(2025年版)的通知
- 不踩评审红线!实验室体系运行必备记录全梳理
- 山东省住房和城乡建设厅关于山东德鑫检测技术有限公司等2家机构不予行政许可决定的公告
- 山东省市场监督管理局关于2025年资质认定检验检测机构能力验证(第二次)结果的通报
- 关于济南市2025年度建设工程职务中级、高级评审委员会评审通过人员 异议期公示的通知
- 山东省住房和城乡建设厅关于发布《山东省住房城乡建设科技成果评价导则》的通知
- 市场监管总局办公厅关于印发《市场监管总局检验检测机构资质认定评审人员管理办法实施细则》的通知
- 关于举办2025年度工程勘察设计质量管理小组活动成果大赛的通知
- 山东省住房和城乡建设厅关于发布《山东省建设工程消防设计审查验收疑难解析2.0》的通知
- 关于公开征求《关于进一步加强房屋安全鉴定行业管理工作的通知(征求意见稿)》意见的通知
- 信息统计
-
- 文章总数:1568
- 页面总数:10
- 分类总数:44
- 标签总数:11
- 评论总数:150
- 浏览总数:2155632





微信扫一扫,打赏作者吧~












