1月1日起施行!《山东省房屋建筑和市政基础设施工程见证取样和送检管理规定》印发
作者:而立居士发布时间:2021-12-07分类:地方级浏览:1394评论:0
导读:山东省住房和城乡建设厅关于印发《山东省房屋建筑和市政基础设施工程见证取样和送检管理规定》的通知鲁建质监字〔2021〕2号各市住房城乡建设局:为规范房屋建筑和市政基础设施工程见证取样...

为规范房屋建筑和市政基础设施工程见证取样和送检工作,落实质量责任,保证工程质量,省住房城乡建设厅研究制定了《山东省房屋建筑和市政基础设施工程见证取样和送检管理规定》,现印发给你们,请认真贯彻执行。
山东省住房和城乡建设厅
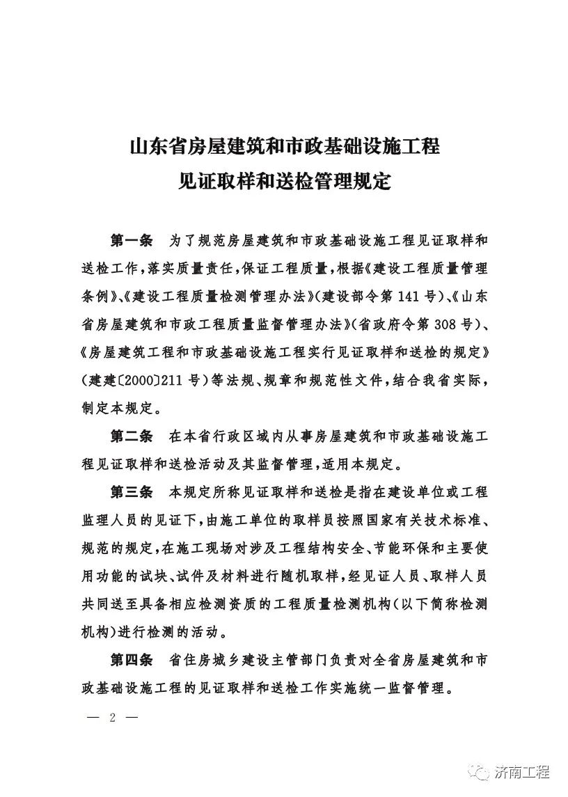
第一条 为了规范房屋建筑和市政基础设施工程见证取样和送检工作,落实质量责任,保证工程质量,根据《建设工程质量管理条例》、《建设工程质量检测管理办法》(建设部令第141号)、《山东省房屋建筑和市政工程质量监督管理办法》(省政府令第308号)、《房屋建筑工程和市政基础设施工程实行见证取样和送检的规定》(建建〔2000〕211号)等法规、规章和规范性文件,结合我省实际,制定本规定。











本篇文章来源于微信公众号: 济南工程
相关推荐
- 山东省住房和城乡建设厅关于山东德鑫检测技术有限公司等2家机构不予行政许可决定的公告
- 山东省市场监督管理局关于2025年资质认定检验检测机构能力验证(第二次)结果的通报
- 山东省住房和城乡建设厅关于发布《山东省住房城乡建设科技成果评价导则》的通知
- 山东省住房和城乡建设厅关于发布《山东省建设工程消防设计审查验收疑难解析2.0》的通知
- 关于公开征求《关于进一步加强房屋安全鉴定行业管理工作的通知(征求意见稿)》意见的通知
- 《山东省房屋建筑和市政工程招标投标行政监督责任清单》
- 山东省水利厅关于公布2025年水利工程 质量检测单位“双随机、一公开” 抽查结果的通告
- 关于公布2025年度山东省二级造价工程师职业资格考试合格标准的通知
- 山东省市场监督管理局关于2025年资质认定检验检测机构能力验证(第一次)结果的通报
- 建设工程质量检测机构资质申报政策答疑(五)
欢迎 你 发表评论:
- 地方级排行
- 公益广告(请勿拦截)
-
- 最近发表
-
- 关于印发《山东省房屋建筑和市政基础设施工程造价咨询服务招标文件示范文-济南版》(2025年版)的通知
- 不踩评审红线!实验室体系运行必备记录全梳理
- 山东省住房和城乡建设厅关于山东德鑫检测技术有限公司等2家机构不予行政许可决定的公告
- 山东省市场监督管理局关于2025年资质认定检验检测机构能力验证(第二次)结果的通报
- 关于济南市2025年度建设工程职务中级、高级评审委员会评审通过人员 异议期公示的通知
- 山东省住房和城乡建设厅关于发布《山东省住房城乡建设科技成果评价导则》的通知
- 市场监管总局办公厅关于印发《市场监管总局检验检测机构资质认定评审人员管理办法实施细则》的通知
- 关于举办2025年度工程勘察设计质量管理小组活动成果大赛的通知
- 山东省住房和城乡建设厅关于发布《山东省建设工程消防设计审查验收疑难解析2.0》的通知
- 关于公开征求《关于进一步加强房屋安全鉴定行业管理工作的通知(征求意见稿)》意见的通知
- 信息统计
-
- 文章总数:1568
- 页面总数:10
- 分类总数:44
- 标签总数:11
- 评论总数:150
- 浏览总数:2155632





微信扫一扫,打赏作者吧~












