一份合格的内审报告如何编写(附内审程序)
作者:而立居士发布时间:2022-06-05分类:检测管理浏览:1292评论:0
一份合格的内审报告要有七个方面的内容
1
审核的目的和范围
作为内部审核其目的往往都是为了判断本组织管理体系运行的有效性、充分性,文件的适宜性、符合性及法律法规的遵循情况。可以引用审核计划中的相应内容。审核的范围要描述此次审核活动的内容和界限。如果是一次集中的内审,审核的范围要覆盖到质量手册中描述的要素和部门。
2
审核准则
是审核依据的标准和文件,可以包括所适用的方针、程序、标准、法律法规、管理体系要求,合同要求或行业规范。可以引用审核计划中的相应内容。
3
审核实施概况
包括审核的日期、审核组、审核过程概况简述等。
4
审核的发现
不符合项的描述:首先要描述这次内审中查出的所有不符合项总数和不符合项性质的分类。不符合项按其原因来分,公众号【实验室ISO17025】提醒,可以分为三类
(1)体系性不符合:实验室建立的文件化管理体系不符合《评审准则》或与实验室实际不相适应;
(2)实施性不符合:实验室建立的文件化管理体系实际上没有执行或执行得不彻底;
(3)效果性不符合:实验室建立的管理体系虽然执行了,但未实现目标。按不符合的严重程度来分,则可分严重不符合和一般不符合。通常把体系运行出现系统性失灵或区域失效,影响产品质量及产生严重后果的不符和现象确定为“严重不符合”。对满足管理体系标准或体系文件的要求,属于个别的、偶然的、孤立的失效现象,影响的范围较小,可确定为一般不符合。
5
审核的结论
是审核组考虑了审核目标和所有审核发现后得出的最终审核结果,应包括以下方面的结论:管理体系在审核范围内是否符合审核准则;管理体系在审核范围内是否得到了有效效实施;管理评审过程对确保管理体系的持续适宜性有效性的能力。内审报告不只是对不合格项的陈述,应该还有对符合性的陈述,内审不是去搜录不合格,而是对整个体系的运作状况根据审核的发现进行判断。总体的符合性如何。是否能保证产品的质量(即有效性),哪些过程是完全受控甚至是做得出色的等等,这应该是内审报告中非常重要的内容。
6
审核中发现的主要问题分析
作为内部审核员可以根据审核发现以及自身的认识及知会,提出审核发现不合格的原因,及需改进的方面,这是内审报告中非常有价值的内容。
7
前次审核后的纠正措施的执行情况及效果
审核时还要检查上一次审核中的不符合项纠正措施的实施及验证情况的记录,将检查结果在内审报告中作上记录。
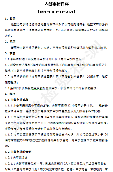
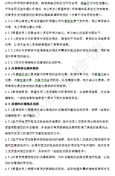
附:内部审核程序示例




本篇文章来源于微信公众号: 检验检测学习圈
相关推荐
欢迎 你 发表评论:
- 检测管理排行
- 公益广告(请勿拦截)
-
- 最近发表
-
- 关于印发《山东省房屋建筑和市政基础设施工程造价咨询服务招标文件示范文-济南版》(2025年版)的通知
- 不踩评审红线!实验室体系运行必备记录全梳理
- 山东省住房和城乡建设厅关于山东德鑫检测技术有限公司等2家机构不予行政许可决定的公告
- 山东省市场监督管理局关于2025年资质认定检验检测机构能力验证(第二次)结果的通报
- 关于济南市2025年度建设工程职务中级、高级评审委员会评审通过人员 异议期公示的通知
- 山东省住房和城乡建设厅关于发布《山东省住房城乡建设科技成果评价导则》的通知
- 市场监管总局办公厅关于印发《市场监管总局检验检测机构资质认定评审人员管理办法实施细则》的通知
- 关于举办2025年度工程勘察设计质量管理小组活动成果大赛的通知
- 山东省住房和城乡建设厅关于发布《山东省建设工程消防设计审查验收疑难解析2.0》的通知
- 关于公开征求《关于进一步加强房屋安全鉴定行业管理工作的通知(征求意见稿)》意见的通知
- 信息统计
-
- 文章总数:1568
- 页面总数:10
- 分类总数:44
- 标签总数:11
- 评论总数:150
- 浏览总数:2155632





微信扫一扫,打赏作者吧~












