体系内审和不符合项整改指南
作者:而立居士发布时间:2021-08-28分类:检测管理浏览:1335评论:0
质量体系审核:确定质量体系的活动和结果是否符合标准的安排以及质量体系的各项规定是否得到有效的贯彻并适合于达到质量目标的、系统的、独立的检查。
A 符合性:对质量体系文件(质量手册、程序文件)是否符合标准要求。
B 有效性:质量体系活动与文件要求是否一致,即文件要求是否有效实施。
C 适宜性:质量体系的实施结果是否适合达到质量目标的要求。
D 系统性:审核工作本身要求正规化,有程序可以遵循。
E 独立性:审核应由与被审对象无直接责任关系的人员进行。
第一方审核:一个企业对其自身的质量体系所进行的审核。
第二方审核:需方派出审核员按合同规定的要求对它的供方的质量体系进行审核。
第三方审核:公正的第三方对申请的企业进行的独立的质量体系审核。


内审员由企业(组织)自己评选或任命,但需经培训合格对本企业(组织)较了解。
1. 对质量体系的运行起监督作用。
2. 对质量体系的保持和改进起参谋作用。
3. 在质量管理方面联系领导和员工。
4. 在质量体系的有效实施方面起带头作用。
5. 在外部审核时,起内外接口作用。
内审员必须具备的能力:工作能力和基本能力
基本能力:
A 交流 B 合作 C 分析判断 D 应变 E学习 F 独立
工作能力:
A 审核计划及准备 B 现场审核
C 编写审核报告 D 跟踪与监督改善
审核员道德、修养
A 正直、诚实
B 客观、公正
C 尊重对方、尊重别人 D 冷静的态度和坚毅的精神












1. 质量体系审核安排的注意事项:
1-1 领导重视是内部质量体系审核的关键
1-2 管理者代表要亲自抓内部质量体系审核的工作
1-3 内部质量体系审核的具体工作需要有一个职能部门来管理
1-4 要组建一支合格的质量体系内部审核队伍
1-5 内部质量体系审核需要有一套正规的程序
1-6 建立质量体系时应考虑内部质量体系审核工作

2. 拟定年度审核计划
一般一年编制一份年计划,一年内将所有部门、要素都至少覆盖一次,最好是覆盖两次或以上,对重要的和问题较多的部门可适当增加。
编制内审计划注意集中审核和滚动审核相结合。
3. 组成审核组
设组长一名,组员若干名,由管理者代表任命,需注意审核的独立性。
4. 安排实施计划
明确部门还是条款要求为审核顺序,明确具体安排。
5. 收集有关文件并审核
5-1 质量体系文件是否符合相关标准要求
5-2 文件间是否有矛盾和冲突
6. 编写检查表
6-1 编制前掌握组织各部门质量职能分配表和各过程的先后顺序
6-2 以文件为主要依据,参考条款编制
6-3 着重考虑典型的、关键的质量问题,适当照顾一般问题
6-4 根据平时掌握的情况,选择有代表性的项目、客观证据和确定样本
6-5 有可操作性,项目具体、实用,时间要留有余地
6-6 详略得当(检查表主要是为了控制审核进度、防止审核遗漏)
6-7 按部门审核要包括涉及的要素,按要素审核要包括涉及的部门

1-1首次会议的目的:
A 说明审核的范围和目的
B 介绍实施审核所采用的方法和程序
C 澄清审核计划中不明确的内容
D 说明审核的重要性和抽样风险
1-2 首次会议应正规进行,出席人员要签到,并做好记录。
2. 现场审核
2-1 现场审核的正确方法:医者诊断:望、闻、问、切。
审核也一样,少讲、多看、多问、多听。
2-1-1 面谈时注意:选择正确的面谈对象,提问应向相关及主要人员提出,而不是无关人员。
2-1-2 正确提问:单刀直入,直截了当地明确提问,不要含糊其词,正确掌握提问的一般技巧,5W1H:WHAT、WHEN、WHERE、WHO、WHY、HOW。
2-1-3 封闭式问题和开启式问题相结合,尽量多提开启式问题:
开启式问题分:
1、主题式问题
2、扩展式问题
3、征求意见式问题
4、设想式问题
2-1-4 听的技巧:
听的时间应最多,审核员应真诚、耐心、专心地聆听受审者谈话,同时使用鼓励语言或点头等体态语言给予反馈,鼓励对方谈下去。
2-1-5 观察:
审核员在现场要细入观察,并且带着问题去观察,对于有怀疑的地方,不要轻意放过。
2-1-6查阅文件和记录:
审核员要细心查阅文件,特别对质量记录要细心查看,是否按文件要求去做。
2-1-7 联想和追溯:
质量体系本身就是一个整体,各要素及部门之间有内在联系。
2-1-8 创造一个良好的审核气氛。
2-2 现场审核中的注意事项:
2-2-1 控制审核进度:
按计划及检查表进行,不要拖延,如有意外发生,设法补救。
2-2-2 控制审核气氛及纪律。
2-2-3 要相信样本,审核员寻找的是客观证据。而不是不合格。
2-2-4 样品有代表性,随机抽样。
2-2-5 从问题的表面,去找真实的不合格项。
2-2-6 发现不合格时,要深入追究,可加大抽样数。
2-2-7 与被审核方负责人,共同确认事实。
2-3 审核的路径和方法:
2-3-1 自上而下和自下而上的方法:
A 自上而下:先到信息比较集中的部门了解总的情况,然后分散到各部门调查。
B 自下而上:先到各部门调查、抽样,然后到集中管理部门去审核确认。
2-3-2 正向和逆向的审核方法:
A 正向:按产品形成过程,从开始到结束。如:合同评审-生产-出货等。
B 逆向:与正向相反,从售后服务开始,步步追溯到合同评审。
2-3-3 按部门和按要素审核:一般集中审核按部门,分散审核按要素。
2-4 客观证据:
建立在通过观察、测量、试验或其他手段所获事实的基础上,证明是真实的信息。
2-4-1 存在的客观事实可以成为客观证据,而不是主观臆测。
2-4-2 与质量活动负有责任的相关人员的谈话,可以作为客观证据,而其他无关人员谈话,不能作为客观证据,但必要时,可以去追究证明。
2-4-3 质量记录和现行有效文件可以作为客观证据。

1 不合格项的确定:
没有满足某个规定的要求,指有关法律、法规、质量体系标准,质量手册、程序文件、有关工作文件等。
2 不合格之类型:
2-1 按严重程度分类:严重不合格 轻微不合格 观察项
2-2 按不合格性质分类:体系性不合格 实施性不合格 效果性不合格
3 不合格项描述:
A 事实的描述力求具体,但尽量不写人名,而写职务,代号。
如:时间、地点、现象、文件或记录名,保证有追溯性。
B 问题的性质要明确点明。
C 违反标准或质量手册的哪个具体条款应力求判定得比较确切。






1 签到。
2 总结审核过程。
3 总结不合格项的数量和分类。
4 宣读不合格报告,并要求各部门提出改善措施。
5 澄清和回答各部门提出的问题。
6 说明审核是一个抽样过程,内审员仅对看到的证据负责,其他地方可能还有不合格项。

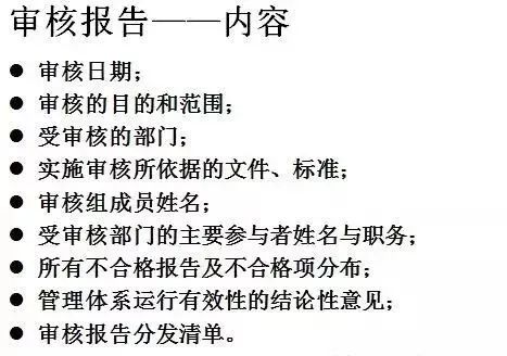
1. 审核报告内容
A、审核目的和范围
B、审核组成员和受审核部门名称及其负责人
C、审核的日期
D、审核依据文件
E、不合格项的分布综述
F、质量体系运行适宜性、有效性的结论
2、纠正措施跟踪
A、计划是否按规定日期完成?
B、计划中各项措施是否都已完成?
C、完成效果如何?是否还有类似不合格项发生?
D、实施情况是否有记录?






最高管理层对环境管理体系的关心程度直接影响内部管理体系审核。对不符合不采取纠正、预防措施就没有意义,而在内部管理体系审核中,由于最高管理层没有给予足够的关心,常常会仅仅指出不符合而告结束。内审中常见的缺陷有:
a) 没有受过培训的、无经验的人进行内部管理体系审核;
b) 内部管理体系审核有时得不到实施;
c) 流于形式,纯粹为了应付认证机构的审核或相关方的审核;
d) 即使按照文件规定进行审核,但每次审核都是匆匆结束;
e) 没有将内审纳入到日常的工作计划中;
f) 没有对发现的不符合进行跟踪与验证;
g) 内审结果没有纳入管理评审内容之中;
h) 计划不合理,没有突出重点,抽样不合理。
为便于认证企业正确理解不符合项整改要求,特制定本指南,以指导企业规范、有效、高效处理不符合项。
此文件作为认证企业实施不符合项纠正措施、审核组验证不符合项纠正措施有效性及技委会评定不符合项整改是否符合要求的通用指南。
1、应从以下几方面进行整改
1)原因分析
找出问题产生的原由,可能的原因有:资源配备问题;职责不清;管理方法不当;工艺技术问题;文件规定有问题;责任心不强,未按文件执行;操作出现问题;培训效果不佳,如对文件、国家法规等理解不透彻。
2)纠正
为消除已发现的不合格所采取的措施,如:岗位记录填写不规范时应立即按规定填写;现场操作人员未按规定佩带安全防护用品应立即按规定佩带等。
3)纠正措施/预防措施
根据分析的不合格原因,确定并实施纠正措施,如:
资源配备问题:采取的措施为增加、改造设备,更换人员;
职责不清问题:采取的措施为明确职责、权限;改变管理体系;
管理方法不当问题:采取的措施为改变管理方法;
工艺技术问题:采取的措施为工艺技术改进;
文件规定不合理问题:采取的措施为修改文件;
责任心不强,未按文件执行问题:采取的措施为加强责任心教育,培训;
操作出现问题:采取的措施为培训等;
培训效果不佳问题:采取的措施为重新培训,调整师资;
除了所指出的问题,企业举一反三检查相关活动、区域、人员、文件制度、部门是否还存在类似的问题,一并整改。企业还应考虑纠正措施的效率和有效性,在实施过程中应进行检查。
4)评审纠正措施的有效性
对纠正措施的计划和实施的有效性应予以评审,以决定是否需要采取进一步的纠正措施。
2、证实性材料
企业整改完成后,附上相对应的证实性资料,比如新补充的文件制度、修改后文件、培训记录、调整后的运行记录、照片等。
1、提供电子版整改材料的要求
所有整改材料应放在一个文件夹内,文件夹名称为“×××公司整改材料”,发送时要进行压缩。
文件夹内包括:整改后的不符合报告、见证材料。
不符合报告的填写要求
(1)企业需在不符合报告电子版(word文件)上完成原因分析及纠正措施、企业验证两方面的内容。
(2)电子版填写即可,无需手写后再扫描。
见证材料的要求
(1)如果是检验报告等纸质材料的可采用扫描或手机拍照,如果是红头文件等也可采用提供PDF格式文件,如果是电子文件可提供word或excel文件。
(2)所有文件均要用中文命名,命名应能代表该文件基本情况,如检验报告1、培训记录1等(不得以照片1、文件1等通用方式命名)。
2、可以接受的见证材料
1)以下见证材料可以接受,如:
当不符合问题为未进行外部强检时,应提供检测/检定后的报告。
【注:仅提供检测(检定)计划/合同/交费发票是不可接受的。】
当不符合问题为现场的,应提供整改后的照片。
当不符合问题的整改内容涉及到培训时,提供培训实施记录/培训纪要或年度培训计划。
当不符合问题为未购买CCC标签/未办理CCC标志批准书时,提供购买凭证/新的标志批准书。
当不符合问题的整改内容涉及到更改文件时,应提供更改后的文件。
2)当强检结果为不合格时,企业应对此采取相应措施,并提供措施材料。
1、初次审核不符合项整改超期
从审核结束之日起(下同),在3个月内能提供符合要求材料的,可予以批准;
超过3个月但不超过9个月能提供符合要求材料的,需进行跟踪审核(另行收取跟踪审核费),审核通过后可予以批准;
超过9个月的,不予批准,技委会做出评定不通过的结论并书面告知企业。
CCC按相应实施细则中的规定执行。
2、监督审核不符合项整改超期
将导致证书暂停,暂停期限最长为3个月,逾期仍未整改关闭的将撤销证书。
3、企业未按时整改的,审核组长应向技委会提出书面处理建议,由技委会做出最终决定。
本篇文章来源于微信公众号: 济南工程
- 上一篇:建筑材料检测人员应知应会
- 下一篇:混凝土回弹和钻芯的问题与对策!
相关推荐
欢迎 你 发表评论:
- 检测管理排行
- 公益广告(请勿拦截)
-
- 最近发表
-
- 关于印发《山东省房屋建筑和市政基础设施工程造价咨询服务招标文件示范文-济南版》(2025年版)的通知
- 不踩评审红线!实验室体系运行必备记录全梳理
- 山东省住房和城乡建设厅关于山东德鑫检测技术有限公司等2家机构不予行政许可决定的公告
- 山东省市场监督管理局关于2025年资质认定检验检测机构能力验证(第二次)结果的通报
- 关于济南市2025年度建设工程职务中级、高级评审委员会评审通过人员 异议期公示的通知
- 山东省住房和城乡建设厅关于发布《山东省住房城乡建设科技成果评价导则》的通知
- 市场监管总局办公厅关于印发《市场监管总局检验检测机构资质认定评审人员管理办法实施细则》的通知
- 关于举办2025年度工程勘察设计质量管理小组活动成果大赛的通知
- 山东省住房和城乡建设厅关于发布《山东省建设工程消防设计审查验收疑难解析2.0》的通知
- 关于公开征求《关于进一步加强房屋安全鉴定行业管理工作的通知(征求意见稿)》意见的通知
- 信息统计
-
- 文章总数:1568
- 页面总数:10
- 分类总数:44
- 标签总数:11
- 评论总数:150
- 浏览总数:2155632





微信扫一扫,打赏作者吧~












